The Influence of the Anglican Church of Kenya (ACK) Activities on Poverty Alleviation in Maseno and Winam Divisions of Kisumu District, Kenya Joshua Otieno Ayiemba Abstract-Poverty and attempts to alleviate it is an issue that has continued to generate interest of national governments and international agencies and mostly in developing countries including Kenya. The Christian Church, in spite of its central mandate being spiritual evangelism has continued to participate in the fight against poverty to accomplish Jesus Christ's mission to whole-heartedly serve and minister to all; both rich and poor of the world. This study sought to evaluate the role that the Anglican Church of Kenya (ACK) plays in helping to alleviate poverty amongst its faithful. Specifically, the study set out to investigate the type and nature of development programmes carried out by the Church in Maseno and Winam divisions of Kisumu District; to assess the capacity of the ACK to manage the programmes; and, to establish the influence of the development programmes on the people. The Church, due to its proximity to the poor, remains one of the major stakeholders of poverty alleviation in rural areas. Hence, the study made the assumption that the majority of people living in Maseno and Winam divisions are not only poor but also profess the Christian faith as adherents of this church. The study was guided by the Christian theory of human development which has two basic goals: to achieve life everlasting in the company of God and Christ in heaven; and to do God's will in one's daily life on earth by being responsive to the needs of the poor. Data was collected through a survey which comprised of responses of respondents to the questionnaires, focus group discussions and existing data records of the ACK. Qualitative data analysis Statistic Programme for Social Sciences (SPSS) was used to analyze the data. The study findings revealed that the ACK has been involved in improving the quality of life and economic status of the poor through the provision of essential social services and promotion of income-generation programmes, specifically in the areas of health, education, employment and small scale business entrepreneurship (SSBE). The study, however, observed that if ACK hopes to succeed in the fight against poverty it needs to change some of its objectives and strategies in its development programmes, and place more emphasis on monitoring and evaluation. Consequently this study challenges both the Church officials and their followers to embrace their master's teaching on poverty: Christ was and still is the source of inspiration to those who adhere to his teaching which is centred on inclusiveness and calls for a holistic development of the human person. The study will also be a source of knowledge to various ministries within the Kenya government particularly those dealing with education, religion, culture and Author: Postgraduate Studies in Partial Fulfilment for the Requirements of Doctor of Philosophy in Religious Studies of Egerton University. e-mail: [email protected] social services. More specifically the study contributes towards the achievement of Kenya vision 2030 which rotates on the socio-economic and political pillars calling for transformational change. Religion therefore cannot be perceived as an abstract reality as it deals with human development which the ACK claims to preach and implement both spiritually and materially.
overty is a condition that affects all levels of human development; it cannot therefore be discussed in isolation or even eradicated overnight. Such attempt may be counterproductive as it would limit its meaning to some specific conditions yet it is experienced in several levels of human existence including economic, social, and political and environment, among others. The plight of the poor has had both direct and indirect repercussion on the rich whose life would be miserable without the former. More often than not, the poor are always treated with contempt in the event of losses and other crime-related activities that affect therich as well. It should be noted that the needs of the poor affects the well to do as much as they co-exist; the rich cannot live comfortably in their wealth while the poor are in dire needs of the basic needs such as food, shelter and clothing. These groups affect and influence the welfare of each other. Hence each group mightily belongs to this as was the other. Discussing and elaborating on the poor must therefore involve the likes of the rich by all means.
The concept of poverty can be complex, ambiguous and sometimes lacks straightforward definitions as explicitly implied in the above statement. As a word, poverty may appear simple at first sight, but in reality it is very complex and may have the capacity to confuse some readers depending on how narrowly or widely it is used. The World Bank and which has been involved in the process of poverty eradication globally since 1972 defines it as follows:"?lack of shelter?, not being able to go to school and knowing how to read. Poverty is not having a job, is fear of the future, living one day at a time. It is losing a child brought about by manifests itself in many forms just as it has different causes and dimensions, depending on whether the poor live in rural or urban areas, whether they live within extended family structures, in nuclear families or alone. In the same vein, Participatory Poverty assessment Study conducted by UNICEF/ODA in Kisumu, Nyamira, Bomet, Kitui and Mandera districts in 1994-1995, emphasized that poverty in Kenya is pervasive and is increasing at an alarming rate (Margurg, 1996). The manifestations of poverty can also go beyond the basic needs and covers a wider area including ones education, health, security as well as the individual's participation in decision making process in society.
Further, in the National Poverty Eradication Plan, 1999 -2015(GoK, 1999),the Government identified the poor as members of the society belonging to different categories of people including the landless, the handicapped, female headed households, and households headed by people without formal education. It also includes the pastoralist in drought prone ASAL districts, unskilled and semi-skilled casual labourers, and more so the AIDS orphans, the street children and beggars.
The Government further indicates that the levels of poverty in Kenya increase by an average of four percent (4%) or more (Ibid.). Given this scenario, the poor are most likely to embrace more people in its docket than the areas stated above. For example, most live in rural areas and they are illiterate and composed of women (who besides economic factors also suffer from the rigid ascribed social gender roles), children living in large families, and the elderly. This vicious cycle of poverty creates helplessness among the rural folks. As the study attests, the sign of misery for the poor in rural areas can be noted when people gather on roadsides and on the outskirts of small urban areas playing ajua and engaging in unnecessary politics most of the day without engaging in any productive activities. Most of the Kenyans who participate in violence and accept to be bribed by politicians are the sons and daughters of poor people society.
Suffices to say that all families and single individuals whose resources are insufficient to acquire minimum-decency standards of living in terms of food, shelter and clothing could be termed as poor.
i. Poverty Line Poverty line may be defined as the minimum level of income that is deemed necessary to achieve an adequate standard of living. According to Ravallion (1998, 3), poverty line is the monetary cost to a given person at a given place and time, of a reference level of welfare. This refers to a level of income and / or expenditure below which an individual or a household can be said to be poor. People who do not reach that level of welfare are regarded to be poor whereas those who do are not. Like the definition of poverty, the official or common understanding of poverty line becomes significantly complex because it is both a relative and an absolute concept. Thus, poverty line can be absolute, relative, subjective, or a combination of the three aspects depending on individuals' perception (Mugo, 2004). Poverty line is used as a pre-defined threshold in the ranking process of individuals. It is said to be relative because the line varies according to particular socioeconomic context, for example, what is absolute in one region (socio-economic set-up) may not be absolute in another. A poverty line is said to be subjective when the poverty indicator is based on people's own perceptions of poverty.
A meaningful definition of poverty can best be found by setting comparable standards whether one thinks of the broad economic, social and political aspects of poverty, or of the responses ranging from compassion to disgust and fear which it arouses in individual observers. Whatever the case, one thing is clear that people are poor in relation to other people who are not poor. A measure of relative poverty defines poverty as being below some threshold. For example, those households earning less than 5% of median income are considered as falling within the measure of relative poverty line (US Chamber of Commerce, 1965). The term relative poverty can also be used to mean a standard of living or a level of income that is not big enough to satisfy basic needs such as food, water, clothing, health care and shelter. Hence, poverty line is used as a pre-defined threshold in the ranking process of individuals. It is said to be relative because the line varies according to particular socio-economic context, for example, what is absolute in one region (socioeconomic set-up) may not be absolute in another. For instance, majority of Kenyans living in both arable and cultivable land may experience minimal poverty as opposed to those living in semi-arid areas of Kenya.
Absolute poverty is a term that is sometimes used as a synonym for extreme poverty. It is a condition characterized by severe deprivation of basic human needs, including food, safe drinking water, sanitation facilities, health, shelter, education and information (World Bank, 1996).For example, a person who lives in a home with a mud floor is considered severely deprived of shelter. Likewise a person who never attended school and cannot read and write is regarded as severely deprived of education (Knowledge). The same scenario could also be said of a person who has no radio, television set, newspaper or telephone is considered severely deprived of information. The poor of the rich developed nations may be considered as wealthy people compared to those of developing countries.
The measure of absolute poverty quantifies the number of people below a poverty threshold (The minimum level of income deemed necessary to achieve an adequate standard of living). Such a measure must consider the individual's power to consume and is only possible when all consumed goods and services are counted and when purchasing power parity (PPP) exchange rates are used. The rationale behind an absolute measure is that mere survival takes essentially the same amount of resources across the world and that everybody should be subjected to the same standards if meaningful comparisons of policies and progress are to be made.
According to Oyugi, et al (2003,29 ), definition of poverty in absolute terms attempts to explain the levels of absolute deprivation on the basis of accepted norms, which identify the minimum requirements in terms of food and non-food expenditure needed to satisfy the minimum basic needs. Market baskets of food, clothing, shelter and other social services are used as a yardstick. For example, the minimum value of food basket is derived from the basic minimum nutrient requirements for a healthy growth and maintenance of human body. A household with monthly food expenditure of less than the minimum nutrient requirement is thus deemed to be food poor.
Since a large number of world's population, especially those in developing countries fall within the absolute poverty line, has long been the focus of attention from economists, social scientists and political historians to politicians, NGOs and the Church. More disturbing is the growing awareness that more people living in rural areas and to some extent a good number in urban areas lack the health, physical or mental fitness, and skills to participate in national development due to poverty. In some cases some of these people have inherited poverty from their parents and will probably pass it on to the next generation, which is an indication that the vicious circle of poverty might be too real to some people unless they get intervention from somewhere else. Poverty is inherited when one cannot escape from the family's poverty circle. As a result, many African governments have adopted Poverty Reduction Strategy Paper(PRSP) as a plan for reducing poverty (GoK, 1999). This paper outlines how a country can achieve economic growth and macroeconomic stability; improve governance; raise income and employment opportunities for the poor citizens; increase human capital of the poor; and enhance equity and participation of all in the development process (Geda, et al., 2001). The PRSP is intended to be framed in a highly participatory manner to include all stakeholders, the church inclusive, in poverty issues affecting a wide spectrum of society in the development agenda.
The role of religion in development and transformation of society particularly in poverty alleviation, has yet to be emphasized and given due attention in PRSP framework as much as other disciplines such as sociology and economics. This could be attributed to a general lack of awareness about the role of religion in human development (Nyaundi, 2003). Yet the biblical scriptures themselves as well as the Christian tradition teach that all human beings have been created in the image of God (Genesis 1: 26) and none of them should suffer from the lack of the basic necessities in life. This is an indication that religion is one of those channels that form the belt of development in society.
The idea is exemplified further by Max Weber's claim that religion has greatly contributed to the social stratification of society, particularly by altering the social distribution of population in accordance with its needs, and in determining its occupational structure based on economic survival principles (Weber, 1992).
Despite the existence of Christianity and its teaching, the world is faced with abject poverty, a catastrophe manifesting itself in life threatening conditions such as food shortage, malnutrition, disease and loss of life. This situation is more compounded in developing countries particularly in Africa, where more than half of the population ostensibly lives below the poverty line. According to 1997 Human Development Report of the United Nations Development Programme (UNDP), Africa is suffering under chilling conditions, characterized by severe poverty, oppression and violation of human rights (Theuri,1999). In Kenya, for example, it is estimated that over 46 per cent of the population live below the poverty line (GoK, 1997).Intensity of poverty is however, worse in rural areas, slums as well as among female-headed households in both rural and urban areas. Variations in ecology/economic opportunity within the country have meant that levels of poverty vary across regions. According to the Central Bureau of Statistics (CBS) report on poverty in Kenya some regions have been wallowing in poverty and this is in spite of political independence. Thus poverty alleviation was and still is one of the major concerns of the post-colonial Kenya (GoK, 1998). The study concentrated in Nyanza particularly in Maseno and Winam Divisions of Kisumu District which are basically poverty stricken.
Kisumu District is generally poverty stricken despite its close proximity to Lake Victoria, which is the hub of economic activity in Western part of Kenya (Ong'ang'a, 2003). This chapterhas considered what constitutes poverty, especially as understood by the Church. It has also defined poverty in the perspective of the respondents' views and tried to show how it affects Maseno and Winam Divisions.
While some progress seems to have been made in the areas of education and health in the study areas, not much has been achieved in overall poverty alleviation. The continued growth of the sordid poor, especially in rural areas, where over 80 per cent(80%) of the people in all communities are considered poor or very poor (Ibid.), confirms the gravity of the matter.
This scenario has been aggravated by the fact that the government resources are increasingly becoming scarce, hence its inability to directly meet the basic needs of the very poor in rural areas and urban slums, such as better housing, education for kids, availability of food, improved access to health care, roads, better opportunity to employment, among others.
It is worth noting that poverty alleviation is not solely the responsibility of the Government of Kenya but for each and every stakeholder in society. The Christian Church in particular has a major role to play in support of this endeavour since it has the divine mandate to preach the gospel as Jesus Christ preached it. In his daily preaching Jesus Christ emphasized the role one should play in alleviating poverty or rather how one should behave towards the poor (Luke 4: [18][19]. Hence if the ACK is to be genuinely a member of Christ's followers, it must be ready to adhere to this teaching; it is a teaching that shows that Jesus Christ was not only a preacher, a teacher; a healer and a carpenter's son but also a liberator, a radical and a saviour who turned the tables on the status quo (Matthew 21:12-17; see also Mark 11:15).
The mandate of the Church to preach the gospel is all inclusive as it includes the poor who die of hunger; those materially and economically deprived the sick, illiterate and those in drought and flood stricken areas. This is in line with the work of the ACK whose mission is not only to promote the extension of the kingdom of God on earth but also to help in promoting matters relating to the improvement of social and economic welfare of the people. The ACK's response to the needs of the poor is explicit in its Theology and Philosophy of development (Bouwsman, 1988), which state that if man and woman are created in God's image, they have the mandate to subdue the earth and manage world resources to the glory of God. Thus, in view of mankind's nature and their relationship with the creator, the Church of Christ should therefore cater for the "whole" mankind. Consequently, the ACK takes holistic approach to human development with particular interest to poverty alleviation as one of its major areas of concern, in addition to focusing on spiritual poverty that applies to both the poor and the rich in society.
The ACKwas first established in Kenya as the Church of the Province of Kenya (CPK)in early 1970s (CPK: 1994). The name was, however, later changed to Anglican Church of Kenya (ACK) in late 1990s so as to remain autonomous from the mother Anglican Church in England. Its development work agenda, however, had its origins during the colonial times when missionaries built and managed schools and hospitals, which offered affordable healthcare and education to all Kenyans irrespective of their colour, race or status. Today, most of these schools and hospitals have been taken over by the Government of Kenya but the churches still keep a keen interest as their sponsors. However, the takeover of ACK schools and hospitals by the government did not deter it from pushing forward with its development agenda, a fact manifested in several development projects it undertakes all over the country.
A new phase of the ACK's agenda in development came in the 1960s with the establishment of vocational training centers for the development of skills for those that had graduated through their schools. For instance, the ACK pioneered the first village polytechnics in the country among them Akado (Maseno South Diocese), Namasole (Maseno North Diocese) and Maseno (Maseno South Diocese) in that sequence. This was followed by Christian Industrial Training Centres (CITC) at Pumwani in Nairobi, Mombasa and later in Kisumu, Thika and Muranga, respectively. A new CICT was opened in Kapsabet in 1994 as part of the one hundred and fiftieth anniversary celebrations (ACK, 2002).
In the later years, ACK shifted its development agenda to a community focus. For example, in the early 1970's, Maseno South Diocese established Christian Community Service (CCS), which concentrated on preventive health care.It also planted trees to help return an ecological imbalance undermined by over harvesting of trees for fuel and farming needs(Ibid.).
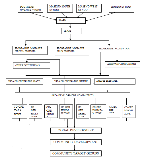
Through this, a commitment to communitybased development became a predominant force in the church's work. Thus in 1981, the ACK formed Provincial Board of Christian Community Services (PBCCS), which was charged with the responsibility of looking into areas of need such as poverty and sustainable livelihoods, the rights and freedom of the poor and service delivery, among others. In 1994, major partners to the ACK Church Missionary Society (CMS), Episcopal Church of United States of America (ECUSA), Anglican Church of Canada, Christian Health Association of Kenya (CHAK), Christian Aid and World Vision(Ibid.) recommended that CCS wing of the Diocese operate in regional basis. In 1995, following this recommendation, four Dioceses of the ACK namely Maseno North, Maseno South, Bondo and Southern Nyanza joined and formed Inter Diocesan Christian Community Services Limited (IDCCS Ltd) to hold in trust, stimulate and manage sustainable development in the four Dioceses areas of operation. IDCCS Ltd has since then initiated a number of programmes in Kisumu District in the areas of Education, health care, water and sanitation, food security and AIDS awareness creation and counselling as a way of tackling growing poverty in the area.
The study made the basic assumption that the majority of people in Kisumu District particularly in Maseno and Winam Divisions are not only poor but also are Christians as well. Consequently, the study raised the following questions: Has the ACK made any impact in poverty alleviation in these Divisions of Kisumu District? How are people to be Christians in a state of destitution and misery? It further assumed that the ACK could win people to become Christians only by making common cause with the poor by working out the gospel of liberation, which is summarized in the supreme commandment of love God and neighbour in justice with the problems emanating from the life of society.
The study thus set to investigate the ACK commitment and involvement to the cause of the poor if it is to be included in the wider movements for poverty alleviation in the contemporary society. A glimpse of the 1998 CBS report on poverty in Kenya, which is the first of its kind to be issued by the Government of Kenya shows that 44 per cent of Kisumu residents both urban and rural, suffer from absolute poverty hence the significance of this study.
Kisumu District covers an area of approximately 1320 sq. kms of which 492 sq. kms is under Lake Victoria waters. It is bordered on the south by Rachuonyo District, east by Nyando, north by Vihiga and to the west by Siaya districts respectively. The District is divided into four administrative divisions, namely Kadibo, Kombewa, Maseno and Winam. The Municipal Council of Kisumu in Winam Division is the largest and the most important urban centre in Western Kenya (GoK, 1997). A survey carried out showed that the entire District's divisional headquarters are fairly accessible in terms of telecommunication and road network. According to 1999 Population and Housing Census, the District has a total population of 504,359 of which 248,735 are males and 255,624 females (GoK, 2001). Out of the total population, thirty-eight point four percent (38.4)is urban-based while sixty-one point six percent (61.6%) is rural (Ibid.).
It should be noted from the outset that members of the Kisumu District communities derive most of their livelihood from primary production sector activities, which include small-scale agricultural farming, fishing, and industrial activities such as rice farming, categories as farm enterprise, non-farm enterprise and salary and wages.
Despite fair accessibility in telecommunication and road network and a well-diversified production base, Kisumu District ranks low in terms of food shortages and second last overall in poverty situation in the former Nyanza province (GoK, 1999). An assessment of the ACK development programmes and their impact on poverty alleviation in Maseno and Winam Divisions of Kisumu District has been analyzed against this background by looking at the activities of IDCCS, which is a company of the ACK mandated by the church to manage sustainable development on its behalf in the Nyanza region.
Poverty remains one of the most debilitating problems in post-colonial Kenya. It is estimated that over 46 per cent (46%) of Kenyans (which current statistics estimate at 56 per cent (56%) live in abject poverty. Maseno and Winam Divisions of Kisumu District in Nyanza region are two regions of the country, which have grappled with poverty in pre and postcolonial era. The ACK, whose major objective is witness and service to community, identified this problem much earlier and initiated development programmes aimed at poverty alleviation in Kisumu District. Despite this involvement, poverty was and still is a major problem among the people of Maseno and Winam Divisions. There are strong indications of high poverty in the two divisions as evidenced by food shortages, malnutrition, high illiteracy rate, unemployment and deaths resulting from preventable diseases. Consequently, it remains unknown as to why poverty has persisted in these areas in spite of the ACK's long history of concerted effort to alleviate it hence the proposed study.
The purpose of this study was to evaluate the ACK's contribution to poverty alleviation in Maseno and Winam divisions of Kisumu District.
The main objective of this study was to evaluate the influence of the ACK activities in poverty alleviation in Maseno and Winam Divisions Kisumu District. Hence, the study was guided by the following objectives:
The most notable features of the 1990s has been the concern for the high rising levels of poverty and its alleviation in developing countries including Kenya. Major world donor agencies such as the World Bank, African Development Bank (ADB) and other multilateral development agencies, have also in the recent past changed their approach of funding poverty alleviation programmes. These bodies now prefer nongovernmental (NGOs) and Church organizations to the central Government. This has been because of the level of corruption associated with some Government agencies. Consequently, Church organizations in particular have enjoyed a privileged status among donors of development because of their perceived transparency and accountability in handling donor funds. It is this renewed interest in channelling development aid for poverty alleviation through the NGOs and the Church in particular, and their performance that motivated this study. Further the Church has its mandate from Jesus Christ to take care of the poor and the most deprived people in society.The ACK is one of those churches commanded by the Lukan clarion call of taking care of the people of God (Luke 4:18f; Matt 5: 1-48).In these two texts, Jesus practices what he preaches to the people; a thing that the Church is mandated to follow.
Involvement of the Church in alleviation of poverty can be viewed as both theological and nontheological. Jesus Christ's mission is portrayed in the gospels as one centered on the lowly placed in the society. For example, Jesus' Ministry to; the sick (Matthew 8:14 -17; Mark 1:29 -34); women (Matthew 9:18 -26; Mark 5:21 -34; Luke 8:40 -56); and the poor and oppressed. Jesus loved and showed compassion for those who suffered stigmatization and mostly isolated in the society. Thus, if the Church was to be true to its mission in the world, then it would follow the example of Christ and show preferential option for the lowly placed in the society such as the poor, women and children. This study set out to investigate whether or not the ACK has lived to this expectation or even lived as per its founder's mandate.
Kenya is generally a Christian country as Christians allegedly comprises about eighty per cent (80%) of the population. As such, the Church has an indelible role to play in the country's development agenda. This is because Churches are at the grassroots and have become an integral part of the community life; it is a community with a wide outreach geographically, in leadership and in structure. Therefore, it follows that what affects communities socially or otherwise, also affects the Church, hence the need for the present study. One ought not to be closed to the fact that most of development projects such as in the areas of education, health and agriculture are in one way or the other associated with religious institutions particularly Christian churches ACK included (Okullu, 1984).
Existing literatures on poverty has largely been considered from socio-economic and not from the religious or theological point of view. This is probably because religion is hardly ever considered useful in anyway apart from its spiritual aspects. Yet, if one was to consider what people are very passionate about and affects the quality of their lives, it is their religion. Thus, the current study is a result of an in-depth research detailing the Church's role in witnessing and giving social service to community to help shed light on the effectiveness of religion in human development.
At the moment there is very little data on the role of the ACK in the country's development agenda particularly in poverty alleviation, save, the attempts by its leadership to give annual general reports on its community based activities through Synod meetings and a few that exist delve into the stories of how the church subsists and draws its strength from the grassroots (CPK, 1994). It is, however, important to note that these reports have scanty information and are limited in scope. This study carried out a detailed investigation that presents a systematic and a comprehensive report on development activities of the ACK in Kisumu District, which hitherto was lacking. Furthermore, there is no proper documentation detailing ACK's development activities, stating their adequacy in representing the interests, the needs and social aspirations of the local communities where they operate. It is still debatable whether or not the ACK has made an effort to discover if it has made progress in poverty alleviation by analyzing its achievements and challenges.
The findings of the study would provide the basis of making recommendations and suggesting a long-term policy on how to best manage and promote poverty alleviation programmes within ACK and beyond. Such information can be useful to planners and policy makers both at district and national levels for effective future planning and policy-making on poverty alleviation programmes in the country. Furthermore, it would lead to an enhanced knowledge in the field of religious studies as a social science and the success of religious institutions in influencing the prevailing socio-economic, political and institutional environment for posterity.
In addition, the study findings would help the country in achieving Kenya Vision 2030 whose basic goals aim at improving three fundamental pillars of human survival( economic, social and political systems) for unlocking people's potential for the benefits of economic growth, employment and poverty reduction. The findings would, therefore, provide the Government of Kenya with basic and useful information in assessing the progress of Vision 2030 in Maseno and Winam Divisions of Kisumu District.
Similarly, the findings of this study would enable the ACK leadership to re-evaluate the relevance and the effectiveness of its development activities in relation to poverty alleviation both in Kisumu District and the entire country. It is a study that can be also replicated in other parts of Africa and beyond.
The study confined itself to the role of religion in poverty alleviation, with the focus narrowed to development activities of the ACK in Maseno and Winam Divisions of Kisumu District. The study recognized the fact that religion connects with social reality by means of various and often-conflicting matrices of ethical values of human development. It thus concentrated on activities of the Church that impact positively on physical improvement of man's life on earth as exemplified in the work and teachings of Christ. Any references to sociology and economics however are merely implied to enrich the scope of the study.
Time limit, financial constraints and lack of control over contrasting views of poverty are some of the limitations that might have influenced the outcome of the study. However, due care was taken to minimize the influence of such limitations in this study. In addition, the study delved on field survey because most libraries do not have documented literature on the ACK and its activities in development. Field survey involved the use of questionnaires, oral interviews, focus group discussions and non-participant observation. Since questionnaires and interviews are adaptable, flexible and show concern for human integration, data collected might have some bias and subjectivity.
Similarly, some of the respondents from both the church leadership and community members were reluctant to give some information for fear of victimization by the Church. However, after being assured of the confidentiality of the study they gave the requested information. Another category of respondents did not have the ideas on what poverty entails and how it can be mitigated and were unwilling to respond to the questions put to them due to lack of knowledge.
Despite the above limitations, data analysis and application of the findings were done with due caution to check on any biases that could influence the outcome of the study. For instance, interviews were administered to informants who have stayed in the study areas for at least a minimum of ten years.
For the purpose of this study the following terms were defined; i. Advocacy To promote an interpretation and application of the gospel of Jesus Christ in a way that gives it meaning in the daily lives of people thus creating a united, just, peaceful and sustainable society in all spheres of life.
ii. Ajua Dholuo term for a traditional pebble game played on board with twenty six curved holes by two opponents. Whoever earns more pebbles is declared the winner. It is a game of entertainment played mostly by adults.
To remove or lessen from suffering those affected by the ills of poverty, it is to minimise the levels of material lacks on the people.
An act of generosity towards the poor by relieving them the burden of their needs. Charity is driven by the spirit of love and is a clarion call to Christian duty.
The body of Christ upon the earth, and to it has been committed the task of continuing and completing all that Jesus began both to teach and to do. It is therefore the purpose of the Church (inclusive of all Christian churches), in all its ministries, pastoral, prophetic and priestly, to be conformed to the likeliness of Jesus Christ himself. The Church is therefore the bride of Christ on earth.
A group of people ordained for religious service. The clergy form the entire ecclesiastical hierarchy and administer sacraments to the faithful. It is the clergy that has the mandate to serve and minister to the people of God.
Refers to a geographical area of the Church's administration under the jurisdiction of a Bishop not necessarily within the ACK but also across the board of Christian organizations.
viii. Good News Announcement by Jesus Christ that he came to preach the gospel to the poor; the gospel that Jesus preached was holistic as it addressed both spiritual and material needs of all. It is at Calvary that Jesus ministry was realized as the good news of salvation.
ix. Gospel The teaching of Christ as elaborated in the first four books of the New Testament called The Synoptic (Matthew, Mark, Luke and John).
x. Inclusive Theology Refers to the study of the nature of God and His relationship with humankind that embraces all aspects of social, economic, political and spiritual life in society. The reconstructive and liberation theologies fall in this category.
xi. Laity Consists of members of a church congregation who are not part of the clergy. For example, this group consists of the unordained ministers in the various congregations.
xii. Love Giving attention to another person. This principle of treating others with love is summarized in the Ten Commandments and covenant code as giving attention to the poor and the lowly of society. It is the summery of the Ten Commandments in which Jesus emphasized "Love your God and neighbour as well''.
xiii. Mission Specific purpose for, which the ACK and other Christian churches are intended to achieve.
The absence of the material goods and amenities needed to sustain one's way of life at a level and in a manner that promotes the dignity of the human person. Poverty constitutes the lack of the basic needs such as water, shelter, food and clothing.
xv. xvii. Social Service Refers to rules, norms, obligations, and trust embedded in the ACK's institutional arrangements which enables it serve community thus enabling members achieve their individual and community objectives of holistic development.
xviii. Synod Refers to an official meeting of church members/leaders to discuss matters pertaining to the church and make important decisions. For example, the World Council of Churches' Council or the African Synod of Bishops.
xix. Virtue
The power meant to achieve that which is good and worth of character as shown in right behaviour that consists in a living relationship with God and that in conformity with His desire rightness and inclusiveness of a person.
This chapter dealt with the literature review and related works and source on poverty, its meaning and impact on the people. Guided by the study objectives, the chapter evaluated the role of the church in poverty alleviation, the nature of its projects, and the capacity of the same institution to alleviate poverty, its impact within and around Maseno-Winam Divisions. Finally the chapter assessed some of the factors impeding the implementation of the ACK projects within the area of study.
The divine role of the church in human history should be seen in God's act of creation. In the Genesis story of creation, a special place is assigned to the making of humanity, which is presented as the climax of God's creative undertaking. The first of these stories dignifies Adam (male and female) as the creature made after God's image and likeness (Genesis 1:26-27). The second shows God creating the first human out of earth, breathing life into him, and finally settling him and his companion in the garden to live off bounty.
Closely examined, creation stories carry a wealth of meaning at many levels in human life. At God's image, Adam is placed over other creatures and given a calling under God to promote and continue with the work of creation. Here, the human being is portrayed in a way that signifies all his creative duties such as being a teacher, farmer, doctor, artist, scientist, among others. In the second story, Adam's fellowship not only with the creatures of other species (animate and inanimate), he is given a companion, a woman, another of his own kind with whom to share life. Humanity is here again portrayed symbolically in its social character; bringing to birth families, nations and cultures. As the image of God and likeness, Adam is created to be with "others", and to be one who communicates, shares, and co-operates. As such, this human being is an "answerable" creature, one that exercises freedom in calling under God and to be accountable to others by reflecting and manifesting the creative power and love of God. The story of creation is, therefore, an affirmation of mankind's social, political, economic and spiritual activities: including giving service to community. Poverty alleviation is thus one of the services which men and women through the church haves the Divine mandate to perform.
Poverty in the socio-economic circles is viewed as the inability of individuals to meet basic needs. It is associated with characteristics such as landlessness and unemployment; the inability to provide food for oneself and family; the lack of decent housing and the state of not being able to educate one's children; poor health and lack of access to medical care. It has also been noted elsewhere in this study that poverty is a multidimensional concept that includes inadequacy of income and deprivation of basic needs and rights, such as denied access to productive assets as well as to social infrastructure. While economists and social scientists write about poverty in this basic way, the Church insists that poverty is far more complex. It is 'many-faced', 'many-layered' and 'multi-dimensional' and cannot be reduced to quantities of goods that are, or rather are not, available (Oyugi, et. al., 2003).
Most theologians among them Gutierrez (1988), Boff (1990), Theuri (1994) argue that people who suffer poverty life it affected them psychologically, emotionally, spiritually, physically and at the same time it affects their family, community, and social relations. It is, therefore, not possible to consider any single dimension of poverty in isolation as this would drastically reduce our understanding of the phenomenon.
In the Bible, poverty has been referred to as a social phenomenon. Biblical Dictionary Index and Concordance define poverty as lack, need and want (Overbeck, 1976).It is a state of desperation which culminates in social suffering of one and family. This sentiment is well captured in the book of Genesis, which proclaims that: "there will still be five years of famine; and I do not want you, your family; and your livestock to starve" (Genesis 45 :11).Numerous cases of poverty cited in the Bible confirm the fact that poverty is a reality. According to Genesis story, involuntary poverty in all its forms and manifestations is a result of the fall of man and its consequences. Jesus Christ himself recognized the fact that the poor will always be there. However, the recognition of Jesus of this fact does not imply that the poor should be ignored but be cared for (Acts 6, 7). The ACK affirms that poverty was not part of God's creation, nor will it be part of God's restored creation when Christ returns (Kodia, 2005). There are indications that God the Creator never willed any human being to be poor or to be deprived of any basic needs (Genesis 1 : 22, 28-30).
It is imperative to note that the plight of the poor has both direct and indirect impact on the rich, whether in developing countries or developed ones. More often than not, the poor are always treated with a lot of suspicion in the event of losses and other crimes-related cases. Due to this attitude towards these lowly placed members of society, the poor rank the lowest in status almost in every society and those in positions of leadership only view them as potential voters and people ready for hire by politicians to commit felony. Beyond this the participation of the poor in national issues is not guaranteed because their role is always seen as that aimed at serving the interest of the rich. However, the message of Christ to the poor is that good news will be preached to them for theirs is the Kingdom of God (Matthew 5: 3). This is all the reason why the ACK should be ready all the times to give service to humanity, particularly to the poor.
In the entire Old Testament tradition, poverty is regarded as a scandalous condition that should never exist in the land because it might force one to steal and bring disgrace to God (Proverbs 30:9). The New Testament, however, presents hope and encouragement to the poor despite their tribulations for they will receive blessings of a new heaven and a new earth when Jesus' victory is complete. This is what has informed the ACK's participation in matters of poverty alleviation in both Maseno and Winam Divisions of Kisumu District (Crouch, 1993).
Assistance to the poor is therefore not a new phenomenon to the church. It is as old as the Bible itself. Both the Old and the New Testaments affirm that the prophets' and Christ's intentions were to remind the rich of their natural responsibility towards the very needy of society. If the war against the oppression of the weak by the powerful was to be met; it had to target all those structures that promote this inhuman treatment.
The Law of Moses, for example, safeguarded the interest of the poor by appealing to other members of the community with means to give them a lending hand.
If any of the towns in the land that the Lord your God is giving you there is a fellow Israelite in need, then do not be selfish and refuse to help him. Instead, be generous and land him as much as he needs. Do not refuse to lend him something, just because the year when debts are cancelled is near (Deuteronomy 15:7-9). Furthermore, the considerable debts of the poor were waived in the years of Jubilee ( Leviticus 25,27:14). Jubilee was one of the feasts of the Jews which were to be celebrated once after fifty years. All property would revert back to its original holder. It was to be a year of restoration where the poor who had been bought by the rich were to be released to reunite with their families. During this period, Israelites were to do three things: One to give the soil a rest and not farm; two to free Israelite slaves; and three to return the land and houses to the first owners or their children (Leviticus: 25). Also, in the Old Testament, if a poor person was hungry, he was permitted to eat in the field or vineyard of another (Deuteronomy 23:24-25). The prophets denounced the rich because they had neglected or mistreated the poor (Isaiah 1:23; 10:2; Ezekiel 22:29; Amos 5:11-14). In the New Testament there are similar orders concerning the poor. Jesus witnessed the state of poverty amongst the people and proclaimed the Gospel of liberation against socio-economic injustices and political oppression as implied here below;
The spirit of the Lord is upon me because he has Chosen me to bring good news to the poor. He has sent me to proclaim liberty of sight to the captives; to set free the oppressed and announce that the time has come when the Lord will save his people (Luke 4:18-19. See also Isaiah 62).
This was a message of hope to those who were materially and spiritually depressed in life. The good News Jesus brought to mankind was not only meant for spiritual nourishment (saving the soul) but it was also to take care of the physical needs of the body by setting man free from all manner of suffering, including social, economic and political injustices. This declaration by Jesus of his true ministry (to the poor), elicited negative reactions towards him from the people which mysteriously led to his total rejection by his own people of means and who saw him as a rebel against the corrupt and unjust social system (Guiterrez, 1990) poor of whom Jesus referred to were those who are materially poor, who die of hunger and disease, who are illiterate, unemployed, the exploited, persons denied the right to be persons. Thus, the poor do not only lack simply material goods but they also miss, on the level of human dignity, and full participation in socio-political life. Those found in this category are principally peasants, manual labourers, marginalized urban dwellers, and in particular the children and women of these social groups (Theuri, 1994). These are the people whose lives have been forgotten in Winam and Maseno Divisions of Kisumu District and whose need this study attempted to address by evaluating the ACK's involvement in the area.
Since the time of Jesus, the Christian Church has considered itself as the Church of the poor. Christ followers have been charged with the responsibility of taking Christ's gospel to the world today. To be a Christian today, the believer must live according to the command and example of Jesus Christ. He/she must manifest to all the purpose for which Christ came into the world and died, in word and in action: in worship and in service (Ibid.).The condition Christ imposed on Christianity when asked, "Why do you call me, Lord, Lord, and yet you don't do what I tell you? (Luke 6:46) explains the Church's social responsibility today, which includes visiting prisoners, clothing the naked, feeding the hungry, or the captives. Jesus' condition points out clearly the inseparability of Christian faith and concern for social, economic, and political justice.
Guiterrez avers that the gospel commitment of the Church should be like that of Christ who took on full solidarity with humanity, and therefore, should be a commitment to those most in need. When one draws nearer to the poor in order to accompany them and serve them, they are doing what Christ taught them to do when he became their brother, and clothed himself with poverty like them. The privilege of the poor thus has its theological basis in God. The poor are blessed not just because of the mere fact that they are poor, but because the kingdom of God is expressed in the manifestation of his justice and love in their favour. This central feature of evangelization is stressed in God's action of redemption to humanity; He sent His son specifically, who was born poor and lived among the poor to make us rich with His poverty (2 Corinthians 8:9). The separation of religion and life is thus a contradiction of the biblical teaching, since both the Old and New Testaments show God's care for the poor in this world.
Consequently and from the foregoing literature review, poverty can be defined as a state of being in shortage of basic elements required for a dignified living. This could be economic, material, moral, intellectual or spiritual, among others. This relative and subtle meaning of poverty raises one important question: who are the poor? The message of Christ to the poor is that the good news will be preached to them for theirs is the Kingdom of God (Luke 4:18). Kodia (2005) explains three categories of the poor as falling under the following: The first group is the indigent poor. This refers to those who are economically deprived. According to the Biblical references, their poverty could be attributed their own sin whether laziness, extravagance or gluttony; the second group is those who are socially or politically oppressed. In the Old Testament, it was clearly recognized that poverty would not normally just happen. It was usually due to the sins of others-a situation of social injustices, which easily deteriorated because the poor were not in a position to change it. The Law of Moses, for example, emphasized the need for impartial justice in the courts, in particular for the poor and the powerless; the third category is the humble poor. These are those who are spiritually meek and dependent on God for their survival. Oppressed by men, and helpless to liberate themselves, they turn to God for help. It is this third category that the poor came to be synonymous with the pious and this social condition became a symbol of their spiritual dependence.
Marger (1999) also looks at poverty in three different ways: absolute, relative and official. In this case everybody could be poor or rich depending on the scale that is officially in use. According to Marger, poverty is contextual and is subject to changing standards as situations keep on changing-that is different categories of people have different specific standards. For example, there are those who view a vehicle as a status symbol, and for them anybody who has a vehicle is regarded to be rich. To some a house can be a status symbol. Only the rich are assumed to live in permanent glass houses. This kind of standard can be deceptive because it is only based on material possessions but it does not consider intellectual, social or spiritual possessions.
Whatever is the meaning of poverty and the description of the poor, it is in the light of these theological insights and social recognition of our human solidarity that the ACK church responds and faces the issues concerning poverty in the country and more particularly in Kisumu District as a divine mandate. The Anglican Church affirms that poverty was not part of God's creation, nor will poverty be part of God's restored creation when Jesus returns (Kodia,2005).
The ACK Church leaders interviewed argued that poverty is a condition that should never happen because it is quite degrading to humanity. They noted that the love of God, which is the root of our dignity, necessarily becomes a loving communion with other human beings and fraternal participation. The Church today must become first and foremost a labour of justice on behalf of the oppressed. They expressed the seen cannot love God who he has not seen. There is no love for God without love for one's brothers and sisters, particularly those in need of help. The Church's involvement in alleviation of human suffering through its social services is therefore a right not a privilege. Christ's inaugural sermon (quoted from Isaiah chapters 9 -61) clearly indicates that his gospel was a gospel to the poor and his ministry was the fulfilment of God's time which ought to be realized in the social teaching of the Church. Guiterrez (1984) notes that the poor should not lose heart; instead they should have faith because God through the Church has an efficacious act of charity, of love for neighbours and the poor. This is in a way saying that one fundamental function of religion, and therefore, theology is reflection in the light of faith, on the basis of and about practice. Spirituality is located on the terrain of practice, the terrain of Christian experience of proclaiming the good news that they will cease to be poor and to suffer poverty anymore. Boff (1988) amplifies Gutierrez's argument on the life of the poor and the duty of the Church when he proposes that the entire life of the Church should be impregnated and renewed by the vigour and the spirit of fighting for employment, health, housing and education of the poor in the society. This view is significant to the study because it emphasizes the divine role of the Church in poverty alleviation. It is important to note that the two authors' works emphasize the responsibility of the church to the poor, which comprises acts of charity based on their spiritual life while living and working in this strident world. However, the plan of action by the Church to provide for the poor is missing in the two works. In this case, how the church should go about this divine role of providing for the poor is silent, a silence that has been addressed by the present study. Carothers (1988) details how the poor have remained stark in poverty due to sins and wickedness of the rich who want to have cheap labour for their yards, kitchens and industries. He notes that some Christians are involved in this act yet they are supposed to be the keepers of the poor to show their love for Jesus Christ. The book belabours the meaning and spiritual roots of Christians care for the poor. Carothers further posits that the demand for solidarity with the poor is a demand made of every Christian because it is an apostolic duty. Any denial of the reality of poverty by Christians whether openly or indirectly is an affront to the Gospels and their teachings. Like the aforementioned, this one is also relevant to the present study but too general and fails to state what Christians should actually do to alleviate the problems of the poor. This study is thus different from the cited works in that the focus is on what the church is doing to assist in poverty alleviation than its causes. It also applies the gospel's spiritual solidarity with the poor to their real social and economic situations. Dorr (1983) refers to the poor as those members of society who are economically deprived and have no status in their own land. He argues that the only option left for them is the moral intervention from such unjust political and economic systems. An option for the poor is part of a universal call for all Christians to be involved in matters of development that can improve the welfare of the weak members of society. It is a serious attempt to build a just society where the concentration of wealth is greatly reduced or eliminated from the hands of a few people. Although Dorr notes that the church ought to be involved in addressing the needs of the poor, he fails to state the nature of involvement, which the present study has addressed by examining development activities of the ACK in Kisumu County.
In Encyclical letter, Pope John Paul VI (1976)in Populorum Progressio (The Development of Peoples) acknowledges the gravity of poverty in the world and its effects on people. The Pope asserts that aid to the poor members of society is not just a matter of eliminating hunger nor reducing poverty, but rather, it should be a question of building a world where every man no matter what his race, religion or nationality, can live a fully human life, freed from servitude imposed on him by others or by natural forces which he has no control. He further notes that the luxury of a few is an insult to the wretched poverty of the vast masses. This is contrary to the plan of God and to the honour that is due to him. The Pope concludes by noting that in this anxiety and sorrow the Church sees a situation of social sinfulness, which is all the more serious because it exists in countries that call themselves Christians and they are capable of changing the situation (see also Theuri 1994). Though the Pope was addressing the Catholic communities worldwide, his teaching is still applicable to other churches including ACK in Winam and Maseno Divisions.
Similarly, Pope John Paul II (1987) points out that there are millions of people living in poverty and underdevelopment in the world today; those human beings who lack the goods and services needed for better living are much more numerous than those who possess them. The two encyclicals conclude by noting that Christians have a moral obligation according to the degree of their responsibilities, to take into consideration the plight of the poor in society. A framework of how Christians should be involved is not amplified in the encyclicals, however, they are relevant to the study and the principles stated therein were used to examine the ACK's participation in poverty alleviation in Maseno and Winam Divisions.
Pixley and Boff (1989) in the same vein look at the Church as a divine institution with a moral obligation to address the issues of poverty since it affects every person, but above all Christians, who are the real treasure of the Church. This is very significant because it reveals that the church also belongs to the physical world and depends on material progress of its members. The work does not, however, suggest any plan of action.
This study took up some of the challenges made by Pixley and Boff to the Church to find out whether the ACK has lived to its expectations as a Church in assisting the less fortunate members of society in the study areas.
Owazarek, et al (2002) aver that God is deeply involved with the life of the people, especially how God, throughout the history of salvation, has shown to be very attentive to the needs of people, particularly of the poor, the exploited and the less cared about in society. Owazarek and his co-authors quote several chapters and verses both in the Old and New Testaments to show how God empowers the people to rid themselves of the conditions of misery they are in, for example, 1 Kings 17:7-24; John 5:1-4; and Mark 6:30-44,they conclude by noting that the Church must be involved in the life of the people, most of all, of the ways through which they are empowered so as to free themselves from the fetters of any type of poverty. This is a classic example of Christian theology of human development manifesting itself in God's desire to liberate the down trodden of society, particularly the poor. The work has a lot of relevance to the present study and was used to evaluate the extent to which the ACK has applied this principle to alleviate poverty.
In a similar vein, Pierli and Maria Ratti (2002), posit that a people's development is not derived primarily from money but from the formation of consciences and the gradual maturing of thinking and pattern of behaviour. The human person is the principle agent of development not money or technology. The Church forms the consciences by revealing to people the God whom they seek and do not know. It instils in a person the grandeur of the human person, created in God's image and loved by Him; the equality of all men and women as God's sons and daughters, the mastery of the human person over nature; created by God and placed at the human being's service and the obligation to work for the development of the whole person and of all human kind. The originality of the Christian approach to any particular social issue such as poverty alleviation is that, at the heart of any given question there stands the human person, and not profit, power or technology. This is what informs the Christian Churches social teaching which focuses on the primary role the human person must play in the improvement of their own life and future. The study used this emphasis by Pierli and Ratti on the Church as the conscience of society to assess the ACK's role in empowering people in the study areas to improve their standard of living. The Christians of Maseno and Winam Divisions have equal inputs like any other human beings to access world resources as spelt out in the Bible.
d) The Nature of ACK Projects in Maseno and Winam NCCK(1983) observes that there is mass poverty in the country due to unreasonable accumulation of wealth by a few inconsiderate members who do not care about the unpalatable hunger on the remaining majority of society. Under the prevailing circumstances the NCCK further notes that the church has a moral obligation to assist the poor and the weak politically, economically, socially, spiritually and morally to feel being part of the system. The same sentiment is expressed in another handbook (n. d) where the NCCK argues that as a Church organization it has a divine mandate to promote issues affecting the spiritual, moral, economic and physical welfare of the people of Kenya to enable them to be in the forefront for their own development. It further claims that the scope of people's effective use of their voting rights for their own welfare would largely depend on their level of awareness of the social dynamic realities that contribute to their impoverishment and potential for transformation. On the other hand, it is only by proper safeguarding of the rights of the poor to vote and participating in societal organs that national policies are not only shaped to accommodate their interests but also support the organizations necessary for them.
The information contained in these two handbooks books is significant to the study because they highlight the fact that the Church has a divine mandate and moral obligation to promote and address issues affecting the poor.
This study used the information in the two handbooks by focusing and considering in detail the development activities of the ACK in Kisumu District, which are aimed at improving standards of living of the local people. Okullu (1974Okullu ( , 1984))notes that African governments use poverty as a political strategy for their own survival and abet corruption, which is a major impediment in the fight against poverty. The achievement of justice, which is a prerequisite of poverty reduction, depends on how much participation is available for the common person demand for justice and full participation in decision-making. Okullufurther asserts that Christian's involvement in politics and matters of development aimed at enhancing people's standards of living is a divine command from God. He particularly notes that ACK has taken up the challenge by engaging in matters of development in the Diocese of Maseno South in consultation with the NCCK to improve the local people's standards of living. Although no detailed information on the nature of involvement is given, his dispositions are relevant to the study and provided a good basis for further investigations on ACK's development activities in Maseno and Winam Divisions of Kisumu District.
Olumbe (2003) avers that there is need to view poverty as a multiple deprivation which takes into account political, cultural and spiritual aspects but not in terms of income, which views poverty only in reference to economic deprivation. He notes that the ministry of Jesus as preached by the Church brings out a holistic gospel, which advocates both physical and spiritual freedom. It is a gospel, which has a general emphasis on ministry to the poor in society by addressing all their social, political, economic and spiritual needs.
Olumbe argues further that the early Church had poor people but through the guidance of the Holy Spirit, they developed systems to effectively minister to them through the common sharing of resources and as evidenced by the first few chapters of the Acts of the Apostles; the rich Christians ensured that the poor among them were taken care of. More important, however, is a caution to the poor to work hard or else not to expect to live on handouts. The present study used this case to find out ACK's approach to helping the poor in the study area. Whether it is giving fish to the poor or teaching them how to fish for their own survival. The study, for example, tried to find out whether the ACK involves very poor members of Maseno and Winam Divisions in poverty alleviation by training them on how to run and manage small scale business enterprises for survival and on better methods of farming for better crop yields.
Ndung'u (2002) discusses religion in relation to the youth in society. He observes that Africa has not been able to adequately meet the fulfillments of her youth who are crying for social, economic, cultural and spiritual needs, the majority of whom continue to languish in abject poverty due to unemployment. Kenya, for example, is among the 30 per cent(30 %) poorest countries of the world with over forty six per cent (46%)of the population of 30 million people living below the poverty line. The situation is compounded further by the escalating rate of unemployment in the country and the fact that Kenya's population pattern is broad based with about fifty four per cent ( 54% ) of the people in under 15 year age bracket. The cries of the youth are a challenge to the society and the church, both of which should come up with an urgent agenda to map out ways and means of restoring hope among them. Ndung'u argues that the youth should be involved in decision making on matters that affect them either morally, economically, socially or spiritually. Although there is no direct reference to the ACK in this article, Ndung'u's appeals to the church to address the needs of the youth in all aspects of their lives was basic to the present study. The study, for example, tried to find out whether or not the ACK empowers the youth to the break-even the poverty line. The study recognizes the fact that the youth are the backbone of country's human resources and their empowerment would play a major role in poverty alleviation.The ACK and like any other established churches has a Divine mandate not only to the elder people but also to the youth. Speckman (2001) argues that economic growth is not the end and measure of success of developmental efforts but the means itself. All attempts at poverty reduction in Africa based on economic growth sponsored by foreign governments have failed because the material conditions of the African Continent are never taken cognizance of, yet these determine what is possible to do in Africa and what is not. Speckman, however, notes that the church adopts the alternative theory of development; a theory that focuses on developing the human potential as a means to poverty management. Under this theory, the empowerment of individuals and groups is necessary because there can be no economic growth without motivated citizens, which the Christian Church through its agencies does. This work is significant to the present study because it was used as a basis to find out whether or not the ACK is using this alternative approach to development in the study area. Hence, it falls within the theoretical framework of this study. Theuri (1994) presents an erudite study on the situation of poverty in Kenya, its causes and the necessity of the Church's involvement in its alleviation. He observes that the gulf between the rich and the poor in Kenya seems to be impossible to bridge because it increasingly becomes structural, and advances well beyond the reach of policy makers and at times ignored even where projects relating to it fail to take place. He further notes that the Church has a role to play because it preaches the good news that the Messiah proclaimed to the poor. Hence Theuri's work is applicable in the area of study as it attempts to propose clear involvement of the Church in poverty alleviation process. Kodia (2005) analyses the causes of poverty from all angles including socio-cultural and sociopolitical factors. He presents ways forward which he terms as partnership between the Church, state and NGOs. He suggests that this partnership should involve multinational agencies as well as ecumenical organizations for such organizations have the capacity to empower the weak economies and stimulate them for growth. Kodia contends further that poverty in a country endowed with enormous natural resources like Kenya is an indication that citizens have failed to exercise responsible stewardship. The blame for this however, does not solely rest on the governing authority, but also on the Ministers of religion who could insist and convince the people of the true ownership of the earthly wealth. Furthermore, Kodia claims that despite having Christian leadership in many African nations, and despite having many rich Christians, there is still poverty, which creates the impression that the Church is inept and solely responsible for the socio-economic decay in society that has created inequality. He urges the church to reassess her role in the globalized economy and rediscover her mission and objective to the world. Though this work does not refer to ACK in e) The ACK Capacity to Alleviate Poverty Mugambi (1990) notes that Africa is portrayed in all the mass communication media in the whole world as a Continent which is in deep crises, crises from which it cannot recover. Yet Africa is also portrayed as the most religious Continent in the world. Mugambi avers further that it appears as if Africa is overburdened with religion and as if God does not listen to the prayers of Africa. How can the most religious Continent in the world be abandoned to perish in poverty? Yet in the Bible, God is deeply involved with the life of his people; especially how God, throughout the history of salvation, has shown to be very attentive to the needs of the people, particularly the poor, the exploited and the less cared about in society (1 Kings 17:7 -24; John 5:14, Mark 6:30 -44). Issues raised by Mugambi are pertinent to the present study. For instance, the study would set out to find out; to what extent is the ACK fulfilling God's desire for His people that they 'may have life and life to the full' (John 10:10) in both Maseno and Winam Divisions? How can a religious Continent continues to suffer in the pangs of poverty? This and very many other related questions form the basis for this study. Taylor (2003) presents poverty as a dominant feature of the world today. More than a billion people have to survive on less than a dollar a day. It is an overwhelming reality. While impressive reduction of poverty has been achieved in some parts of the world between 1970s and 1980s, the majority of the people in developing world still languish in abject poverty. He avers that the teaching of the Churches about poverty and wealth and how they relate to the gospel and the Church Mission is extremely varied, even contradictory. Poverty itself, for example, can be God driven and which the same God approves, or it can be something which God is absolutely opposed to (Matthew 26 :11).
Church leaders and preachers, proposes Taylor, are one source of confusion because they are accused of saying different things or not saying very much at all; their teachings on poverty and wealth vary from one church leader to another. Taylor argues further that the varied voices of the Churches can be organized into four reasonably coherent groups or types; spiritualizing; prosperity; liberation and holistic; though neither these groups nor their opinions are entirely exclusive or discrete. Taylor's claim on teaching of the Churches about poverty and wealth creates a paradox on the Church's role in poverty alleviation, though it provides a useful basis for the study in evaluating the ACK's position. NCCK (2002)enlists the normal programme work of the Council along its four major areas of focus, namely theology, advocacy, development and general secretariat. In the area of development, which is the focus of this study, the Council notes that the ultimate goal of development programmes is to empower member Churches (ACK being one of the mainstream members) and communities with skills and knowledge necessary for economic development and social sustainability. The programmes endeavour to respond appropriately to issues of poverty reduction and factors that impoverish and marginalize people. The overall objective of the programmes is to facilitate Churches and communities identify their needs, acquire necessary resources and promote service that is holistic, relevant and sustaining.
The report is an overview of NCCK development programmes in conjunction with member churches. The information provided in this report about development activities of the NCCK member Churches are scanty and do not provide detailed information on poverty alleviation. However, the study used information provided herein to analyze ACK's development activities in Kisumu County. Obeng (1999)notes that there is a clear example of vicious circle involving poverty and deteriorating ecosystem in Africa. The groaning situation can be deduced from these problems which contribute to poverty in Africa and which in turn create environmental problems; some of which have arisen as a result of natural factors while others are caused by human activities. He argues that cultural practices, corruption, poor methods of settlements, ethnic factionalism, greed for power and wealth are some of the human actions which have accentuated extreme poverty in Africa. He further notes that Christians and the Church in its entirety have a contribution to make to lessen or reverse the situation for the restoration of the integrity of creation on the African continent. Although this work does not directly refer to the ACK, it has touched on issues that the present study set out to evaluate and is therefore quite relevant to the work.
Getui (1999) claims that it is obvious there is food shortage in Africa which has led to hunger, malnutrition and starvation. This scenario has been caused by growing population and misuse of the environment. She notes further that the food crisis issue is within reach and can be controlled if only all interested parties, including the Church and the poor, participate in decision making on the use of productive resources in a move to lessen the gap between the rich and the poor. She notes that the Church and more so theologians have a responsibility to make the gospel relevant and meaningful to the peoples of various situations. The present study sought to highlight how this could be made possible by looking at the activities of the ACK, which are aimed at increasing food security to the poor within the study areas.
Kunhiyep (2008) paints a gloomy picture of the African Continent by claiming that as the rest of the world is progressing, getting richer and enjoying a better standard of living, Africa is deteriorating rapidly; the population is growing poorer, hungrier and sicker. Countries are consumed by war and ravaged by diseases like HIV and AIDS and the number of widows and orphans increasing daily. He further notes that the root cause of Africa's poverty include compact corruption, overpopulation, inadequate health care, illiteracy, war and civil unrest. He claims that Christians are implicated in some of the factors that contribute to keeping Africa in poverty.
In the Rwandan genocide, for example, Christian Churches and other religious institutions faced extensive criticism not only for their failure to act in the face of atrocities or the individual transgressions of the Church members, but also for their role in teaching obedience to state authority and in constructing ethnic identities in their role as centres of social, political, and economic power allied with the state in preserving the status quo (Longman, 1997). Churches in Rwanda were tainted, not by passive indifference, but by errors of commission as well. Christians, however, ought to know that they are the salt and light in Africa and need to understand what the scriptures have to say about poverty and what it means and how they should approach it. This work is quite relevant to the present study as it sought to find out what the ACK is doing in response to the poverty situation in the study areas.
While all the works cited above are somehow related to the field of the Christian Church and Poverty alleviation, none of them have delved specifically into the issue of the impact of the ACK on poverty alleviation in Maseno and Winam Divisions of Kisumu District. This study, however, acknowledges and used the information from these works in as far as they assisted in the researcher shaping, and articulating views on the impact of the ACK on poverty alleviation in Maseno and Winam Divisions of Kisumu District and the entire country.
Researchers in religious studies find it imperative to refer to the Bible as their source of reference on matters of human development. A study of the Christian Church in poverty alleviation therefore falls into this category. The idea is explicated further by the fact that present day Christians are more concerned about how the Bible functions today and how it addresses their present concerns, than about its origins and the historical importance of its stories.
It is imperative to note that the issues of poverty alleviation is a world-wide economical concern. It is,however, the author's view that the Church can only have a legitimate and significant role to play when focused in a local and particular context and when it is guided by a sound theological rationale, which is quite explicit in the Bible.
The bible is so central in the lives of the majority of Christians to the extent that in times of vulnerability such as hunger, disease, poverty, among others, there is increased tendency among Christians to turn to the Bible for solutions. The Church from which the Bible claims its foundation is an institution that has much credibility among Christians. Additionally, the Churches and because of their close contact with the poor can have an immense influence on development on the people of God. It is this strong influence of the Church and the Bible on the people that informed the theoretical framework for the study, which was guided by the Christian theory of human development as advanced by R.M. Thomas (1990).Thomas noted that there are two basic goals to this endeavour: One, to achieve life everlasting in the company of God and Christ in heaven, and, secondly, to do God's will in one's daily life on earth by being responsive to the needs of the poor.
These two basic goals are the immediate goal of human development and are in turn based on the Christian principles of charity and justice explicit in the Christian Church's social service to community as amplified in the literature review. This theoretical model, assumes an emancipator purpose specifically aiming at liberation of the poor from such conditions as famine, disease and ignorance. As a theory, it embraces the integral human development manifested in the higher virtue of love: the end result which finds ultimate fulfillment in communion with God himself. The study identified Christian action based on the principles of charity and justice as a catalyst in the ACK's involvement in poverty alleviation programmes, which fits well in Christian theory of human development.
The virtues of charity and justice as the basic and most important means of human development aimed at liberating the poor from their unnecessary sufferings is found in the entire prophetic and sapential traditions, which tie in the love of God to love of the poor and downtrodden in society. The whole prophetic movement in the Old Testament is about calling back the people of Israel to embrace God's justice in the covenant. In this process, prophets Amos, Jeremiah and Isaiah are the champions. Amos is commonly referred to as a prophet of justice. One of his strongest pronouncements is: "They sell the righteous for silver and the needy for a pair of shoes; they trample the head of the poor in the dust of the earth" (Amos 2:7). Prophet Jeremiah adds "Do justice and righteousness, and deliver from the oppressor him who has been robbed. And do no wrong or violence to the alien, the fatherless and the widows" (Jeremiah 22:3-4.In these verses, God is not only portrayed as the vindicator of the oppressed; he is at the same time the judge of the oppressor and he does so with fairness and equity.
This idea is quite explicit in the life and teachings of Jesus Christ who reckoned charity and justice as the basic pillars of the spiritual life of the human person. disciples to heal the sick and help the poor (Matthew 6:1-4, Luke 4: [18][19]. This is the same mission that ought to embrace the ACK's responsibility in Winam and Maseno Divisions in addition to its spiritual commitment. Christ' mission was inclusive and included every person who was in need regardless of cultural, religious and ethnic background (Kodia, 2005).
This theoretical model has been advanced further by liberation theologians who have underscored the involvement of the Church as the basis for the liberation of the poor in society. Influenced by the same concept of human development, African theologians like Mugambi (1999), Theuri (1994), Getui (2001) and Bujo (1988) are reconstruct ionists. They marry the West with the African way of life to make their case for the poor. This study falls into this category (Theology of Reconstruction). They have emphasized the need for the Church and the Christian community as a whole to be concerned with the plight of the poor, the oppressed and the outcast. This will give hope for mankind to develop into a new and perfect society where people live in harmony; without greed, envy, nor being selfish anymore but community-minded. Proponents of this theory believe that a religious perspective has to be prominent in any dealings with human beings, especially in attempts to improve the quality of human life. This view is not only based on the belief that human beings are created in God's 'image and likeliness' (Genesis 1:26), but also on the sociological view that religion creates a symbolic universe that legitimates earthly structures.
The theory of human development is quite in line with the ACK's theology and philosophy of development (Bouwsma, 1988), which can be summarized as follows:i) God is the creator and judge of the universe; he expects his creation to radiate his glory. ii) God created man in His Image, then, man shares in God's creativity. iii) Man, created in God's Image, is commanded to subdue the earth, and then man is called to manage world resources to the glory of God. iv) In view of man's nature and his relationship with the creator, the Church of Christ should cater for the whole man. The above author points towards the theology of stewardship and active participation or making the world a better place for all including the poor is a divine mandate of the Christian Church.
An important element in the ACK's theology and philosophy of development is the emphasis on "holistic" development. The ACK acknowledges the fact that humankind does not consist of separate entities of body and soul; rather these are inseparable complementary parts of one person. The Church has a ministry towards all mankind's needs whether spiritual, physical or social.
This stand by the ACK on human development corroborates John Calvin's view on church stewardship. Calvin argued that the task of the Church should not be confined within the narrow limits of spiritual conversion but should extend to the physical and social needs of those whose blood will be required of the Church ministers, since, if it is lost, it will be their negligence. The study thus recommends that the church has a particularly significant contribution to make towards human development and poverty alleviation. The Church involvement in human development and poverty alleviation is a bona fide function of the Church of Christ, the one whose spirit was to bring good news to the poor and claim the year of jubilee or liberty to all (Luke 4 : 18-19; Isaiah 62).
The theology of development should be based on a vision of the comprehensive well-being of human kind. Human beings are makers of their own destiny, but only on condition that they are conscious of their destiny and their strength and are free from all forms of oppression and exploitation. Furthermore, development work done by the Church should be compatible with the Christian faith based on the premises of love. 1 The mitigation of poverty by the ACK was dependant on its activities (which are the independent variables) in Maseno and Winam Divisions of Kisumu District. The influence of the ACK's activities on the local people's lives is the dependant variables. Whereas, the factors found to influence the implementation of the Church's activities for effective poverty reduction became the intervening variables. These included weather conditions, the political environment of the region, other religions and denominations and, the availability of resources. The availability of resources, both human and financial, for example, may lead to speedy implementation of the Church's activities whether in the provision of health services, education, water and sanitation, or the dispatching of qualified agricultural extension officers in the field to train local farmers on better methods of farming and advising them on high quality seeds to plant for maximum yields. This would ensure that the church attained its goal of improving people's health status, increasing their literacy rate and ensuring that farmers get maximum output from their small farms.
The study used this Christian model of human development to assess the extent to which the ACK has used its divine mandate to give social service to the people of Maseno and Winam divisions of Kisumu District. It also tried to investigate whether by using this approach the ChurcK would make the local people become dependent or independent in their survival strategies. Culture of wife inheritance, on the other hand, has had a negative impact and impeded the church's efforts to control the spread of HIV and AIDS. This has led to poor health of those infected or affected as they end up spending so much of their resources in managing the disease at the expense of other commitments such as paying school fees for school going children and/or buying basic necessities for the family's survival.
Though the ACK has attempted to seal some of the loopholes and applied checks to counter the negative effects of each of the intervening factors, it appears that the church has not attained its goal of alleviating poverty in the study areas as envisaged due to these factors. However, some remarkable improvements in the local people's standards of living were noted as a result of its intervention strategies.
This conceptual framework suggests a flow of action from the principal actor (the ACK) to its activities, which are the independent variables. The study assumed that the smooth flow of the ACK's activities are influenced, either positively or negatively, by the intervening variables that may lead to a change in the people's standards of living depending on the magnitude of the interventions.
This chapter explored the existing literature related to the present study and expounded on the theoretical framework that informed it. It depicts the various authors and scholars understanding of the relationship between the Church and socio-economic roles in society based on the premise that the Church is the steward of the earth; it plays the role of co-operation with God the Creator hence has the responsibility towards the poor masses.
The comparable economic and social situation of the poor in the Bible and that of the contemporary society suggests that the Church's mission to the poor is unmerited privilege. It further shows that the Church's involvement in human development is a sacred responsibility under God's direction and is rooted in justice. Injustice springs from the helplessness of people living under squalid conditions and lack the ability to control their life situations. The various works covered have shown that the Church must show justice by empowering the poor and granting them the means which they can use to gain control over their destiny and improve their own standards of living. The chapter further noted that the Church is prepared to deliver the message of hope to all those in need of spiritual, social,
Year 2015 ( A )political and economic liberation irrespective of one's religious or political affiliation. The church is especially prepared to realize this noble goal by engaging in activities geared towards poverty alleviation by enhancing peoples' participation in solving their own challenges in life. The literature covered has further shown that God of humanity is a God of excellence, and whose plan for humanity is based on his standards of excellence hence the ACK's active participation in development activities aimed at improving the living standards of the poor masses in Maseno and Winam Divisions of Kisumu District.
This chapter covers the methodology and instruments of research employed by the study. It describes the location of the study, research design, the population, sample size, sampling techniques, research instruments, reliability and validity, and data analysis process. The success and quality of any research largely depends on the methods employed to collect the data and the interpretation of the data itself.
The study was conducted in Maseno and Winam divisions of Kisumu District. Kisumu District has a total of four divisions namely Kadibo, Winam, Maseno and Kombewa. Maseno and Winam divisions are the most famous because of their perceived activities. Maseno division, for instance, is the host of Maseno University which is an international educational centre of learning whereas Winam's fame is attributed to Kisumu City. Kisumu City is the largest town in western Kenya and attracts people mostly from Nyanza, Western and Rift Valley provinces (GoK, 1997).The population of the two divisions has increased in the recent past and is expected to increase more in the future as more and more people move to Maseno University to seek higher education and as more industrial activities are undertaken in Kisumu City. The expected rise in population in the study regions will exert more pressure on the existing educational and health facilities as well as social amenities thus complicating poverty reduction efforts in the area. However, with the participation of stakeholders such as the Church and other NGOs and, the implementation of right policies and good governance, poverty in the region can be reduced.
ii. Area Sample Maseno and Winam divisions have a total of seventeen locations; five in Maseno and twelve in Winam. Six locations within the study areas were selected using purposive sampling technique. The sites selected for study are shown in figure 2. The selection was based on Mugenda and Mugenda's recommendation that a sample of ten percent (10%) representation of subjects is good enough for descriptive research under which this study falls. This sampling technique was adopted specifically to identify the locations with development programmes under IDCCS Ltd., which is a development company of the ACK. Due to the vast areas of Maseno and Winam divisions, it was necessary to select representative locations for study to save on time, money and fatigue.
iii. Population According to 1999 Population and Housing Census, both Maseno and Winam Divisions had a total population of 395,262 comprising 98,004 households (GoK, 1999). Winam Division alone had a total population of 329,958 representing about 83 per cent of the total population of the two divisions.
District population projections by age cohorts indicated that the youthful population from 0-19 years comprised fifty seven point three per cent (57.3%) of the total population in 1989, which was expected to continue to dominate the population over the plan period ending 2001(GoK, 1997).The study targeted adult persons of 18 years and above. Given the demographic structures of the study regions' population, the actual target population from which the study sample was taken thus fell far much below by more than half of the total population of Maseno and Winam Divisions. The choice of the target population was based on the premise that it is those who had attained this age bracket who have the knowledge and the ability to give the true picture of poverty situation in their environment. Further they were in a position to articulate the role of ACK in the alleviation of poverty among the people.
In a research where the study is concerned with a very small population, say a hundred or a compact population of students in class, it may be easy to have a complete coverage of the population. However, in a study with a large population size as was the case with the present study, a sample choice representing the larger population was necessary. This was meant to save on time, money, labour and to permit some level of accuracy than a full enumeration (Moser and Kalton). A clear-cut guide to the selection of minimum and maximum sample sizes seems to be lacking. Kathuri and Pals and Mugenda and Mugenda note that a large sample size is likely to be more representative thus leading to more precision in result.
This view corroborates Moser and Kalton's contention that common sense suggests that one will get more precise results from a large than a small sample. Although they have no problem with a large sample size, they warn of the dangers involved and suggest that a small sample is better because it allows the quality of staff to be at a higher level; more can be given to editing and the analysis. Mugenda and Mugenda on the other hand note that, the sample size should depend on the number of variables in the study, the type of research design, and method of data analysis and the size of the accessible population. Thus, for correlation research, a minimum of 30 cases or more is acceptable; for descriptive research, 10 per cent of the accessible population is enough for experimental studies; at least 30 cases are required. Due to constraints in resources (for instance, time, money, equipment, transport) and fatigue, the recommended sample for descriptive research by Mugenda and Mugenda was adopted for this study. Thus, the study focused on 205 cases; 85 cases from Maseno and 120 from Winam. Winam Division had more cases because of its large population and more parishes (12 Parishes) compared to Maseno's less population and 7 Parishes. Purposive sampling technique was used to select the 205 cases among the ACK members and leaders. The target groups of the study included youths, men and women of 18 years and above. Variations in age and sex were necessary due to differences in aspirations and gender balance.
Field survey method was used to collect thedata. The design was considered appropriate for the study because surveys, as explained by Moser and Kalton(1979), are concerned with a wide range of investigations, covering such areas as social environment, activities, opinions and attributes of some group of people that affect their lives. Kathuri and Pals(1993) have described survey research as a factfinding study dealing mainly with the nature and problems of community. This is because its primary purpose is to explore and describe the present status of a phenomenon in order to provide information on the ground for future planning and practice.
This study sought to find out opinions and attitudes of Maseno and Winam Divisions' residents about the influence of the ACK's activities on poverty alleviation. An investigation on institutional influence on poverty reduction therefore falls within Moser and Kalton's, and Kathuri and Pals' recommendations for social research surveys which the study used to explore the participation of the ACK based on the nature and problems of the regions. This was necessary if the ACK is to be seen to assist the poor in its areas of operations so as to alleviate their sufferings. Descriptive survey was used because it is one of the best ways of studying social conditions, relationships and behaviour (Moser and Kalton, 1979) of a group of people (cf Moser and Kalton above).
The study used both secondary and primary data to collect the information from the field. Secondary data was based on library research and internet information whereas primary data, collected through field survey, involved the use of questionnaires, interview schedules, and focus group discussions.
i. Secondary Data Secondary data based on the information in existing documentary sources in both public and private universities provided the preliminary data for this study. Books, journals, unpublished theses and published research papers provided rich materials on the theoretical conceptualization of the Christian Church's doctrine on human development with particular reference to poverty alleviation. Africana sections of these libraries were of particular interest because they provided current information on Church and development, especially on the ACK. Other sources, among them national and private universities libraries were visited for relevant information. Kenya National Archives (KNA) and various government departments such as District development and District documentary centres in Kisumu were also approached for records of development projects initiated by the ACK in Maseno and Winam divisions of Kisumu District.
ii. Field Survey Primary data, collected through field survey was the main source of information for the study. Questionnaires, interview schedules and focus group discussions were viewed as the most relevant and appropriate methods of collecting data for a social survey research like this one under review.
Two types of questionnaires were used to collect data; one for the ACK leaders and another for the ordinary ACK members. Questionnaires for the ACK leaders were delivered personally by the researcher and the respondents were asked to fill them at their own convenient time. The filled questionnaires were later collected by the researcher himself.
A total of 67 ACK leaders(27 from Maseno and 40 from Winam) were randomly selected to participate in the study. The number of Church leaders selected to participate in the study was based on the number of the total number of Church leaders in each division. In the case of ordinary ACK members, purposive sampling method was used to obtain the necessary information from 138 respondents (59 and 80 from Maseno and Winam Divisions, respectively). The distribution of respondents was once again based on population numbers and Parishes. For example, a minimum of 85 ordinary members were interviewed from Maseno and Winam Divisions, respectively. Formally, educated respondents in this group were considered to be well considered to be well informed about the study areas and the subject of study so they asked to fill the questionnaires on their own. The researcher, however, administered and filled the questionnaires for some respondents who could not comprehend the language Global Journal of Human Social Science
© 2015 Global Journals Inc. (US) - Year 2015 ( A )used. In both cases, structured questionnaires were used to enable the respondents pick from the items listed that best described their situation.
Since it was not possible to exhaust all the possible items in all the categories, a category called "others" was included to take care of those responses that could not fit in the given category of items. A few questions in the questionnaires were, however, left open-ended to give the respondents freedom of response. For instance, questions on the ACK theology of development and indicators of poverty in the areas of study were left open-ended for the respondents to give their own views. In addition to the questionnaires' interviews, scheduled interviews and focus group discussions were conducted by the researcher to a few selected key informants and some special groups as a follow-up to the administered questionnaires. The focus group discussions consisted of members of the same age, gender and profession for ease of participation by all group members. This enabled the researcher to probe and sought further clarification on unclear answers in the completed questionnaires; to guard against false information and other errors that might have been accrued from the questionnaires responses. The interviews covered topics related to the ACK's activities in Maseno and Winam divisions and their influence on the local people's standard of living in relation to poverty alleviation.
Though non-participant observation did not serve as one of the main tools of research, it was used along the interviews thus enabling the researcher to confirm the records of the church and also saw for himself and made an informed opinion about development activities initiated by the ACK in the study regions. The researcher, for instance, was able to visit and witness some institutions put up by the ACK and physically assessed their nature and relevance in improving the local people's standards of living. Through this method, it was easier to compare the information provided and correct some of the misinformation concealing the activities of the ACK within the areas of study.
To ensure reliability and validity of the research instruments, questionnaire drafts were first discussed with the supervisors. Revisions were made based on their comments and recommendations. Pre-testing of the research instruments based on test-retest method of assessing reliability of data was done in a pilot survey before the actual research process was carried out. For this study, 20 subjects were used for a pilot survey and the answers they gave were used to make the final revisions in the research questionnaires.
A research instrument is said to be valid if it measures what it is supposed to measure. In order to pre-test validity of the instrument and to perfect the questions, items, concepts and wording, content validity of the instruments was used to measure degree to which the items representing specific areas covered by the study. Validity of an instrument is thus measured by its repeated reviews by the experts and field tests. Mugenda and Mugenda posit that reliability is a measure of degree to which a research instrument yields consistent results or data after an accepted number of repeat trials. The test-retest technique of measuring the reliability of the instruments was used to eliminate biasness in order to fit within the required goals.
Quantitative and qualitative methods were used to analyze the data. Note cards were used to record data available through reading process whereas field survey notes from interviews were edited and "cleanedup" for data organization. Data collected from the field was first edited by checking completeness, accuracy and uniformity of information in the completed questionnaires. A statistical package for social sciences (SPSS) was used to obtain descriptive statistics such as frequency and percentages. The SPSS helped to locate and merge codes for the identification of themes and patterns for data implementation. Through this process data was put into several categories and sub-themes in relation to the study objectives and questions. Qualitative data was analyzed by using a combination of thematic and content analysis techniques. Under thematic approach, information obtained were sorted out, classified and categorized under major themes identified. Based on the field findings, conclusions and relevant recommendations were made. Data presentation was through tables and percentages.
The Oxford Advance Learner's Dictionary 7 th Edition (2005) defines ethical behaviour as one morally correct or accepted in relation to the beliefs and principles of a particular group of people, institutions or organizations. Ethics as a major branch of philosophy thus deals with one's conduct and serves as a guide to one's behaviour (Mugenda and Mugenda, 2003). All professions, research inclusive, have ethical guidelines which govern their modus operandi. This study was one such research that took care of the ethical challenges that researchers face in their attempts to review the relevance literature and collect raw data from the field.
In order to take care of risks and responsibilities involved in the research, the author took the following steps to minimize the eventualities: ii) Introduced himself, indicated the name of the institution under which the study was being carried out and the purpose of the study; iii) Informed the respondents that their participation in the study was voluntary and that they were free to change their mind at any time, without giving an explanation; iv) Assured the respondents of the confidentiality and privacy of the information given. Except for a few cases of those who were not concerned about their identity being revealed, all contributors' names remained anonymous. Much precaution was taken to ensure the identity of the participants was protected; v) Further informed the respondents that there was any financial gain from the study but it was purely for the purpose of learning.
The chapter presented the methods used by the author to carry out the research. It covers the location of the study area and sample size; highlighted the population of Maseno and Winam Divisions; sampling procedure; research instruments; various methods used to collect raw and secondary data; data analysis technique; and ethical considerations, taking care of confidentiality and privacy of the participants were discussed.
The chapter presents findings from the research as well as discussions on what proved to be valid or invalid as per the study objectives. The chapter further describes the demographic features of both Maseno and Winam Divisions. It has also given some definitions of poverty from credible sources including that of the World Bank.
The issue of poverty remains both a material and economic concern that affects the spiritual growth of Christians as well as other people of the world. It is a concern that cannot be ignored from all angles of human development. The study confirmed that the nature of poverty was more complex than as other socio-economic political issues; it goes beyond the ordinary definition of the lack of the material needs.
It is important to note on the outset that before and immediately after independence, the economy around Lake Victoria region was vibrant. There were a lot of economic activities around on various spots in the region such as fishing, rice schemes and sugar cane plantations, among others, which ensured that there was enough food on the table for most families. There is abject poverty in the midst of natural resource endowment including active human power. Lake Victoria plays a key role in the lives of communities living around it, as it is one of the main sources of livelihood. It provides fresh water for human consumption, irrigation, farming and sustainability. In fact for decades, the lake has provided a rich variety of resources to the communities. All these activities, however, have slowed down with time or collapsed thus raising poverty levels in the region higher than in most parts of Kenya. Several reasons were given by respondents for this reversal of misfortunes in the region, chief among them being divisive politics. The study established that the disagreement between Jaramogi Oginga Odinga with the KANU regime and the death of Tom Mboya in the late 1969 led to total mistrust between the people of Nyanza and the Government of Kenya. This was the beginning of underdevelopment in the region due to less commitment from the Government as the study established that the partial withdrawal from supporting socio-economic and political developments in the region in terms of resources by the same government had negative impact on the region's development agenda. Other reasons given, which some of the respondents insisted hold the key to underdevelopment of the region, are lack of commitment from the people themselves and poor leadership that emanate from some of the leaders living and working in Nairobi thus spending less time in their regions.
Fisheries resources serve as a source of economic welfare of the region by providing employment opportunities and attractive incomes for the people yet, studies conducted report that Lake Victoria region constitutes a "belt of poverty" (Ong'ang 'a, 2002). This is a sign of clear contradiction between the availability of abundant resources and rampant poverty in the region. The greatest challenges facing Maseno and Winam Divisions, like all other divisions of Kisumu District and other areas surrounding the Lake Basin are socio-economic, which are related to the inter-linkage between poverty and environmental degradation. The situation is particularly made worse by lack of capacity among the institutions, the government, the NGOs and the Church to manage the resources of the region, both human and natural in a sustainable manner.
The study observed that there has been little progress in terms of poverty alleviation in the two Divisions for a while, not even in recent years, when both its economy and political system has become much more open. About ninety eight per cent (98%) of the total respondents interviewed confirmed that the two Divisions are affected by poverty. Tables 1 and 2 disagreed and noted that the study areas do not suffer from poverty. The cumulative percentage for tables 1 and 2is ninety eight per cent (98%), which is a confirmation that poverty is experienced by residents of Maseno and Winam divisions. This is in comparison to ninety point seven per cent (90.7%) of the total respondents, both Church leaders and community members, who believed that over fifty per cent (50%) of the residents in the study areas are poor while only nine point three per cent (9.3%) disagreed (Tables 3 and 4 below). Information gathered from the respondents, both the ACK leaders and the community embers, paints a gloomy picture of the nature of poverty of the areas under study. Most group discussions' members emphasized the fact that unless serious measures are taken by those concerned, and particularly the Church, to urgently address poverty in the two areas, sooner than later, extreme hunger may become a reality in some households in addition to some already existing problems bedevilling them such as poor health. Respondents in both Maseno and Winam Divisions indicated several dimensions of deprivation and inequality and a correspondingly wide range of assets and capabilities they would need to improve their standards of living and get out of poverty, some of which are discussed here below.
There are a number of ways through which health can affect people, particularly on growth and income levels, which are important ingredients in overcoming poverty at family and community levels; health can play an important role in determining the rate of return to education. Children who are well nourished become more alert and gain more from a given amount of education. Their learning is higher compared to those not well nourished; healthier workers are more productive than unhealthy ones;when health is good, more output can be realized with any given combination of skills, physical capital, and technological knowledge; and, just as a healthier person can be more efficient in producing goods and services, so is the person likely to be more efficient in producing new ideas, and hence his or her ability to be more creative and innovative.
The respondents explained that health and poverty are closely related because one may lead to the other. For example, being able to perform daily duties:breast feeding for mothers; work to grow food for both men and women; attend school for school going children, earn a living or feed a family all depend on some level of good health. Extreme poverty interacts with health in many ways, which undermine a whole range of human capabilities, possibilities and opportunities. The general health situation in the study divisions is alarming, as it was found out that mortality in diseases such as cholera, malaria, tuberculosis and HIV and AIDS is very high. HIV and AIDS impact on the regions is great and has aggravated economic problems because many children have been orphaned as a result of the disease thereby putting more strain on extended families. The respondents argued that there is a very close and clear link between poverty and health. Inadequate food leads to weakness and reduced energy to labour, which in turn leads to lower income and less hunger and poor child health leads to poor school performance by children at school and later their inability to secure good work and support the family. Posting of poor results by schools in the study areas was attributed to poor health of school going children, which is due to poverty.
For women interviewed, well being requires a physically fit husband and sons to work in the farms to produce enough food for the family. They emphasized the fact that their bodies are their only asset and their ability to do hard labour even on empty stomachs depends on good health. Discussion group in Winam Division noted that unsanitary, dangerous, crowded and poorly serviced houses (slum) increases people's exposure to health risks. This finally results in illness which in turn leads to destitution or death. Most local people have no means to safeguard the good health they need to work and survive. In other cases, health services are nonexistent or substandard and people still have to grapple with paying for transport, consultations, medicine, and even bribe to receive the so called "free services". Although most respondents interviewed viewed health to be a 'right' for all, they argued that its short term improvement may be a mirage due to government policy based on red-tape bureaucracy or just not willing to act. One emerging fact from the study was that majority of people in the region did not have means to meet medical treatment and recourse to selfmedication in the event of sickness because they are too poor to pay.
Poverty can also affect health through the growth process of an individual. High poverty may result in worse health, which feeds back into lower growth thus creating a possibility of a vicious circle. Sickness has both social and economic implications. In the New Testament, for example, health as a precondition for life is aptly stated. The shrewd steward, who feared being "retrenched", acknowledged the usefulness of his physical health: "I am not strong enough to dig, and I am ashamed to beg" (Luke 16:3).The opposite is Paul's argument of working with his hands to earn a living (Acts 20:33). The two contrasting situations best explain the social and economic implications of either good or illhealth. The steward is only too aware that without a strong body, the pending retrenchment posed an existential threat to his survival. On the other hand, Paul boasted of a strong body which enabled him to being reasonable self-sufficient. By implication, no one should depend on the mercy of others when their bodies are fully functional. This line of argument was quite explicit in the focus group discussions. Clearly, physical health plays a vital role in movement and productivity of individuals and is paramount in poverty alleviation. Health is the driving force between social policy and human productivity in any human settlement.
Perhaps it is important to note on the outset that the increase in education has been blamed by some scholars for many of the problems in the developing countries, particularly to the problems of unemployment and of rural-urban migration (Grooms, 1980). It would, however, be a serious misconception to conclude from this that education is somehow responsible for these problems and created them. The study ascertained from the groups that education was also a casualty of some of the problems it is accused of, for example, children from poor households could not afford good education because of lack of school fees so they remain at home wallowing in poverty. As a result, education becomes a casualty of poverty. There is, however, a clear relationship between education and poverty reduction when proper education leads to sustained income and hence sustained poverty reduction.
The role of education in development, and therefore poverty alleviation, has been recognized since the early days of Plato (Tilak, 1989). Education is believed to be indispensable to economic growth through its ability to increase the productivity of the population or the labour force in particular, which leads to increased earnings for individuals. Education transforms people into productive 'human capital' by inculcating the skills required by both the traditional and modern sector of the economy. It also makes individuals more productive not only in the market place but also in the household. While classifying countries into four categories, for example, poor, very poor, rich, and very rich Tilak concluded that there is a significant positive relationship between education and economic growth of nations because it increases productivity of the labour force leading to increase in economic growth. Education directly contributes to worker productivity and to more rapid technological adaptation and innovation (Ibid.). The study highlights the fact that poverty and growth interact through the education channel. Higher education, for example, results in higher growth and higher household income, which ultimately leads to lower levels of poverty. At the same time, lower poverty levels feed back into the system and result in higher education, creating the potential for a vicious circle between growth and poverty. In agriculture, for example, education significantly influences methods of production, use of modern inputs like fertilizers, seeds and machines, and selection of crops which lead to increased earnings for the farmers thereby reducing their poverty levels. Wages among landless agricultural labourers are also positively influenced by differences in their levels of education. The level of education is relevant not only for farm efficiency but also for other activities like utilization of credit facilities and adoption of family planning methods, which have a direct bearing on poverty alleviation. Basically, the impact of education on poverty alleviation cannot be over emphasized. That education earnings relationship is proved to be real is evidenced in its contribution to the other facets of development like improvements in health, mortality and life expectancy, fertility control, among others (Cochrane, 1979).
In general, the study found out that respondents with proper education backgrounds had many attributes associated with poverty alleviation programmes. For instance, those with more education had the following qualities: aware that land consolidation is good for farming; knew more about keeping money in banks and post office a savings account and would not hesitate to turn to any financial institution for farm credit; had more knowledge about irrigation; clear more about soil erosion as a source of soil destruction; talked about employment with good income as a means of getting out of poverty; and, had more modern conception of wealth (working capital, cash crops, farm machinery, value addition of farm products among others.
The correlation between education and poverty alleviation came out most clearly from the views expressed by the respondents. They argued that men and women without education could not get good jobs and were easily manipulated became easy targets for fraud. A number of respondents gave example of DECI which collected money from the public in the hope of returning borrowed money with profit but soon went under with poor people's investments. People who have proper education could get paying jobs, could learn better ways of engaging in metalwork, create household artefacts, and could improve their farming techniques, among others which could enhance their well being.
While some respondents reported that women's access to health and education services had somehow improved since the introduction of free health care and free primary education, especially in urban areas (Winam Division), their access to education in rural areas (Maseno Division) was still abysmal. They noted that girls in most households were not treated the same as boys when it comes to education. The low female literacy rate therefore makes it difficult for rural women to meet the skill requirements of future jobs in nonfarm economy. Some women respondents wished to have their children educated and employed. They, for instance hoped to have educated daughters-in-law, would like their sons to buy land, build a nice house, and have whatever they missed in their lives. For them, formal education was key to human development and in all areas of improving people's livelihood.
Living in poverty is not appealing, but to be poor is sometimes full of fun to a category of people in society because it binds them together and through that they help one another in case needs arise. This was the view of some members of a focus group discussion. The study found out that poor people like all others, experience a deep sense of belonging; to care and be cared for; to be honoured; and, to experience the bonds of solidarity. A sense of belonging not only affirms one's humanity but also creates bonds of trust and reciprocity. The idea to give and take they noted is part of being human and is quite healthy for their survival. According to these respondents, social ties provide valuable support in times of need and they further intimated that it is better to have "a hundred poor friends than a hundred rich goons". Respect, influence and honour in society are important indicators of well being. The group, however, further noted that lack of material wealth (economic deprivation) has placed social ties and mutual obligation under great stress by reducing the circle of support to the family. Poor people are unable to meet their friends in social places because they cannot afford to buy a bottle of soda or a cup of tea to their friends which leads to social isolation and depression. This view was corroborated further by one respondent, who from the researcher's own observation looked poor and led very low lifestyle. However, when asked to comment on how poor people survive under these difficult times of inflations his response was that poverty is in the mind. He gave the example of himself by noting that he was quite happy in his state because he had a small cottage enough for himself and the family and he had a small farm where he was able to produce enough food for the family's survival. According to him, he was not poor because he had never gone to ask for any form of assistance from the neighbours.
This particular respondent's view was quite significant to the study because it raised the issue of subjective poverty, which a many times has been overlooked by scholars when discussing poverty. The respondent's pride of not having gone to neighbours to ask for assistance is a clear indication that poverty may not necessarily be lack of material wealth but lack of happiness, purely detached from material possession. One may lack material things under his possession but if he is happy and feel comfortable in life then such a person may not be regarded as being poor.Hence poverty (economic) unlike spiritual poverty is relative and could be overcome through equitable distribution of natural resources which God gave to humanity from time immemorial.
Without the protection of material assets, the slide into poverty is real and quick. In group discussions, respondents noted the central role of material assets in preventing them from falling to the bottom of society. They argued that once households lose their property either through natural disasters or through paying of dowry or through selling off property to pay debts, hospital bills and feed the family they give up hope of ever getting out of poverty. Furthermore, declining access to "common property resources" People with few assets have extremely limited bargaining power to negotiate a fair deal for jobs, wages or other contractual arrangements. Some respondents named entrepreneurial activities as key livelihood strategies. Yet for those with few assets, as most poor people do, the type of entrepreneurship within reach, such as petty vending, does not necessarily increase their wellbeing. So it was noted that selling sweets or exercise books in the streets is not a business that can improve one's standards of living. To them, business means owning a retail shop, bookshop, hardware shop or something else reasonable one can live off. So to improve their assets and capabilities there is need for the poor to have access to human skills and capital, which may range from social, natural, physical to financial support. Social assets are intangible. They are benefits that come through relationships with other people and institutions and access to resources, whereas, material assets are tangible, they are the actual physical things which people own, control or have access to, including land, water, money, credit, tools, among others. The church can provide both social and material assets to lessen the burden of poverty on poor people.
Gender relations in the study regions are far from being equitable. Women compared to men are more disadvantaged in economic status throughout their lives, which has made the fight against poverty more complex. Respondents both men and women stressed the economic and social vulnerability of female-headed households. They singled out divorce and death as the reasons behind the fluttering of many female-headed households. These two factors and the destitution they bring is a major risk facing women.
Poor women mostly in rural areas have typically become supplementary earners and are likely to be primary earners in households where men have lost jobs through retrenchment at factory and construction sites. This has not necessarily changed the traditional gender roles. The women reported that for the most part, they have added the increased earning responsibilities to their existing household labourers. Some respondents confirmed that women still shoulder a heavier and more diverse physical decision maker within and outside the household. Women respondents specifically reported that men do not share household work or take care of the child if a woman must work outside the home thereby increasing the burden of domestic chores on the woman.
Attitude in favour of or against men or women is another major compounding poverty-related issue. Traditionally, a man who takes care of his young children or prepares food is branded a weakling and is incapable of training his wife properly among many communities in the study areas. Such a man is looked down upon by the community and cannot participate in any serious decision making. This attitude was noted as a major deterrent to men who would otherwise wish to help their wives with some domestic duties in their wives' absence from home in search of justifiable income for the family. The study, however, established that this attitude is changing with time and now young men are more accommodating and sometimes helping women in performing domestic chores considered feminine in nature. According to a youth discussion group, now it is possible to see a man preparing food and even baby-sit if the woman is held by work outside the home. It is important to point out that one should strive to earn a livelihood or some income however little it might be regardless of his/her gender. Some people just give up on life simply because they are poor and lack resources. They should search themselves and see if they have any talents or skills and utilize them to their advantages. Believe or not, they can make it if they engaged in some form of work and asked for God's blessing of their hands.
That a woman sitting by the roadside selling vegetables is better than that one spitted by the fireside at home with nothing to cook for the family and lamenting to anybody who comes to listen that she is too poor to afford even food is more proactive cannot be overemphasized. A lady who cleans or washes other people's clothes or compound at a small fee is happier and better still than one who begs and expects handouts from passersby. One has to do something believing that it yields something for the survival. By engaging in some productive and income generating activities, one will be surprised at how much she can achieve. Life becomes better when one can afford doing simple and basic things to earn a living. This study discovered that this is the spirit the ACK passes to its members as it attempts to empower them socially, economically, politically, spiritually and morally. It is futile to lament about life and not do a thing to improve it. Waiting for the Church and the Government to improve one's life without being involved remains a futile activity.
Suffice to point out that there were mixed opinion among the responses, both Church leaders and community members, about the ACK's achievements in poverty alleviation since its inception in the region.
While majority of Church leaders respondents eighty five per cent (85%) opined that the Church has made great strides in its socio-economic service to the community and, therefore, has been very successful in its fight against poverty, more than half of the local people interviewed fifty six (56%) argued on the contrary. They claimed that the Church has done very little in terms of poverty alleviation because a large majority of the community members still wallow in poverty. Those who credited the Church's role in poverty alleviation mentioned its role in the provision of educational facilities, health, water and sanitation services, and advocacy. In these areas of the Church's operation, the group noted that the Church has done quite a lot and has helped to improve the local peoples' standard of living. On the other hand, those claimed that it has done very little gave reasons that tended to border on complete eradication of poverty, which is a tall order to achieve given the complex nature of poverty. This group gave examples of problems that still face the majority of residents in Maseno and Winam Divisions as food insecurity, lack of school fees, not having access to good health facilities and mass unemployment, especially among the youth. However, considering the fact that poverty is quite fluid and that it affects people differently under changing social, economic and political conditions, the study made an objective assessment of the groups' responses and came up with independent observations about the ACK's achievements and challenges facing it in its efforts to alleviate poverty.
The Churches, starting from the early Missionaries' era, have been engaged in development in order to elevate the standards of living of Christians in the country. Among the projects which churches have been fully engaged in are; the building of schools, hospitals, training of personnel in various fields such as teachers, doctors, accountants, among others.
Since its establishment in Kenya, ACK as the Church of the Province of Kenya (CPK) in 1970,and immediately thereafter, embarked on programmes of fellowship and expansion of its development programmes to empower the local communities. The programmers' objective was to promote social, spiritual and economic welfare activities which included community development assistance to vulnerable groups such as children, elderly, persons with disability and, rural and urban poor. The overall aim of the programmes was to assist in eradication of poverty and was facilitated at the community levels.
It is important to note on the outset that ACK leaders interviewed claimed that poverty cannot be eradicated but can only be alleviated. They based their claim on the fact that what is minimally accepted today may vary over time, from individual to group or from one village to another. Hence, poverty varies with levels of economic development, and the perceptions and expectations of the majority on what is minimally acceptable. For example, while clean piped water may be part of acceptable standard of living in an urban setup, it may not be a requirement in a village set-up. Similarly, while taking tea and bread for breakfast may be a basic necessity in some homes, it may not be a requirement in some homes that can only afford porridge without sugar. Based on this, the ACK leaders intimated that their primary aim of engaging in development projects is to alleviate poverty to minimal standards as eradicating it may prove a tall order to achieve.
The development and community services department is an outreach arm of the ACK. It is involved in the physical, intellectual, environmental, social and economic life of the poor, the marginalized and all other vulnerable groups in the society. The department has curved a niche in the overall holistic ministry of the ACK under the name of Christian Community Services (CCS) which believes in "an abundant life" for all people of God.
According to the ACK leaders interviewed, the CCS department was established in 1983 after the Church leaders' consultation meeting in Limuru where the leaders articulated the philosophy and theology of ACK's involvement in participatory community development. This consultation was a response to the Church's earlier findings that good work was taking place in areas of education, agriculture, health and water development projects which had been started in a few dioceses in the country from as early as 1975. The CCS department runs a core secretariat with programme officers who provide facilitation services and capacity building to community based groups and individuals through a well-defined CCS regional structure encompassing all ACK dioceses and diverse vulnerable groups.
The CCS regions have evolved into operationally autonomous effective organization with specific legal entity, board of directors and staff that combine competence and church ownership. This was planned to offer efficient management and better delivery of services to community members.
The department is involved in a wide range of development programmes at national and regional levels all aimed at improving the well-being of the poor. These include food security programmes addressing production, transportation, marketing and processing of agricultural products. Safe drinking water as well as the conservation of soil water and the environment form part and parcel of the Rural Integrated Development Programmed (RIDP) implemented by CCS at community level.
ACK's focus on capacity building through CCS national and regional levels ensures a workforce with appropriate skills to promote participatory and sustainable community development, while at the same time empowering the people to be more analytical about their situations, resources and develop appropriate interventions to address their challenges. The local peoples capacities are enhanced further through gender, justice and equity, conflict resolution, civic education and advocacy programmes. Participation and consultation in policy formulation is the driving force behind CCS on poverty alleviation because it empowers local communities to be fully involved in campaign, lobby and advocacy on issues that affect them.
Suffice to say that ACK through CCS remains a place of solace and hope for the vulnerable members of community. It endeavours with greater vigor and commitment to dedicate effort to alleviate all forms of poverty by working with a network of local, national and international partners in sponsoring of projects. Thus, ACK through CCS involves in a wide range of programmes which have had far reaching impact on the social, cultural, economic, health and religious lives of many individuals, families and communities. From the table, it can be noted that ACK's CCS department has a wide geographical coverage, including Kisumu District, which is the geographical area of focus of this study.
The geographical coverage of each region follows administrative boundaries of the ACK as shown on the Table below.
Starting from the early Missionaries' era, churches have been engaged in matters of development in order to elevate the standards of living of Christians in Kenya and more so in areas where they operate. They have built schools and hospitals and created employment for the local communities. In 1970 for example, the ACK then known as The Church of the Province of Kenya (CPK) embarked on a programme of fellowship and expansion of its education goals to empower communities. The main objective of this work was to promote social welfare related activities, which included community development assistance to vulnerable groups such as the poor orphaned children and women. The overall aim of the programme was to assist in the alleviation of poverty. This culminated in the formation of Provincial Board of Christian Community services that was charged with the responsibility of looking into thematic issues such as poverty alleviation and sustainable livelihoods, the rights and freedom of the poor, public policy and service delivery. A face to face interview with Mr. Philip Ombidi, IDCCS Ltd. former team leader revealed that the Church organization aims at achieving the following goals:i) To expand the Church ministry to cater for both rural and urban poor; ii) To act as a catalyst to development in rural areas; iii) To establish provincial and diocesan development offices with a coordinator at the province and in every Anglican Diocese; and, iv) To develop critical awareness about issues besetting the people. These strategies were developed to enable the church have a more focused approach to community service. To implement the recommendations, the ACK consultative development meeting resolved that the provincial and Diocesan Board of Christian Community should design strategies that would promote selfreliance and provide for socio economic and spiritual growth of the community. The holistic and integrated approach ACK employs includes evangelization, educational and engaged in a wide range of innovative and experimental projects in appropriate and affordable technologies in food security, water and reproductive health. Because of the wide geographical coverage and the wide range of services to be covered, major partners to ACK recommended that CCS wing of the Nyanza region dioceses operate on regional basis. Thus in 1995 four dioceses of the ACK in Nyanza region (Maseno South, Maseno West, Bondo and Southern Nyanza) formed Inter Diocesan Christian Community Services Limited (IDCCS Ltd.). This body was mandated to hold in trust, stimulate and manage sustainable development for the four dioceses. It was registered as a company limited by guarantee and not having share capital in 1997. According to IDCCS team leader, the body is a non-profit making organization which aims at serving the community irrespective of one's social status, religion, political affiliation and ethnic background.
IDCCS staffs are represented in the board by the Team Leader-who also serves as the board secretary, two programme managers (Main Programmes and Special Programmes) and Programme Accountant (Financial Manager). IDCCS development services have been decentralized in order to offer better services to the communities by creating eight zonal offices, including Kisumu zonal office which is the main focus area of the study. Zonal development committees have been formed at the zonal level to serve as the entry point to the community because they are charged with creating awareness about the bodies activities and what it can offer to improve the people's standards of living. To this end, IDCCS works with common interest groups who have been made aware of what it offers by zonal development committees and have been vetted to partner with the body on priority basis.
The Board of directors appoints a Management Committee from its membership, and the staff to oversee personnel matters including terms and conditions of service, recruitment and staff discipline. The management is headed by the Team Leader with the support of the programme managers and programme accountant all who constitute the Senior Management Team. In addition, there are senior area coordinators in-charge of the zonal activities and support staff (as indicated in the Fig. above). Like any other organization, IDCCS' participation in development is grounded on a strong mission statement derived from the ACK's philosophy of human development. Its mission is to enable the communities through member dioceses achieve fullness of life and the integrity of creation through sustainable, participatory and integrated community development programmes. This is based on a vision that a dignified humanity enjoys the fullness of life and is responsible for the stewardship of God's abundant resources.
The company is owned by the ACK and is governed by Board of Directors whose responsibility is to formulate policies and regulations for better management. Members of the board are picked from the synods of the four respective dioceses constituted by;-a sitting Bishop, one clergy and one laity from each Diocesan Synod. The chairman of the board will always remain one of the diocesan Bishops.
IDCCS' mission and vision aim at achieving some values which include the following:- These values are contained in IDCCS short-term and long-term objectives, which aim at community empowerment and gender equity in development, increasing access to safe and affordable water supply and sanitation, improving food security and increasing access to affordable and sustainable health care.
Empowering community based organizations, for example, self-help groups and church groups is a long-term plan IDCCS uses to alleviate poverty. About ninety per cent (90% ) of the respondents, specifically lauded IDCCS' intervention strategies such as training for empowerment through capacity building of the communities, holding of workshops, seminars, and provision of information, civic education and communication in Maseno and Winam divisions, which they noted have helped many families cope with poverty. Through networking with the government, NGOs and other church organizations, IDCCS has been able to take services to some remote regions of the study areas where the Government has failed to do so. Its involvement in agriculture, health, civic education, According to the IDCCS team leader, the body has been able to influence and improve many people's standards of living because it has created a democratic space in its system of operations and management that has enabled both staff and the beneficiaries to freely participate in their own development.
The hope of farmers in Kisumu County attaining self sufficiency in the supply of food stuffs has not been achieved over the years. The failure has been caused by among other problems poor climatic conditions, poor soils, small acreage, and high cost of farm inputs, inappropriate farming techniques and unreliability of seeds. Other problems have to do with marketing, acquisition of credit, storage and lack of incentives from the government. Maize is the staple food of the communities in the study area. Over eighty five (85% ) of the respondents interviewed, both church leaders and community members, intimated that in order to address food security in the region maize must be made available as most people often consider it "sleeping hungry" if they have not eaten ugali of maize. It is important to note that households here depend largely on crop farming, livestock farming, fish farming and poultry farming. Crop and fish farming practiced for family supply (food) whereas fish farming is practiced for both family supply and commercial purposes. Poultry farming though practiced in small scale is mainly for commercial purposes.
Poverty in the study areas is highest by far among those whose principle livelihood is food crop farming. This group accounts for fifty six per cent (56% ) of those identified by the study as poor. Subsistence agriculture is the main livelihood in every household in the study, and all are faced with food insecurity and hunger.
In addition to lack of resources the other problems such as small acreage, poor soils, unreliable rainfall and poor techniques of farming, have resulted into poor harvest leading to less food supply and the consequence is lack of food further leading to biting hunger. A respondent in Rata Village, Maseno Division, had the following to say in reference to the small acreage:
We were five brothers and four sisters. Our late father had a few acres of land which we had to share between us (five brothers). Each had to get a small piece of land which was not enough to build a homestead and spare some for farming. But, thank God, our sisters could not claim a stake of the land because our custom does not allow that. Otherwise we would not have had enough even to put up a homestead. The piece of land I inherited from my father was just enough to put up a homestead. You can see for yourselves . . . and that small piece for farming. I have sons who will also want land to inherit from me, but it is not there. However, that is not the issue, this small piece of land I have put aside for farming cannot provide enough food to feed the family, it has been over used, the rainfall is unreliable, I have to hire somebody to harrow it for me but I have no money to do that so at the end of it all I have nothing to feed my family on(O.I.). This story by the respondent represents many of such cases in the study. It is a pointer to the high level of poverty in some homesteads occasioned by small acreage, poor soils, unreliable rainfall and poor techniques of farming and not forgetting the costs involved. The ACK Church leaders interviewed acknowledged such scenarios and confirmed that the church through its development wing, IDCCS, is trying its best to assist the families cope out of such predicaments though some situations such as land size and unreliable rainfall are beyond their means. The study revealed further that IDCCS has put measures in place to help farmers improve their crop yields by conducting training in better methods of farming. IDCCS, for example, conducts community trainings in compost making (organic farming), horticulture, homemade pesticides and soil conservation to help farmers increase crop yield for better food security. It is hoped that this would generally improve food situation in the regions and go a long way in mitigating poverty.
In horticulture, IDCCS agriculture specialists train the locals in plant propagation and cultivation, crop production and plant breeding. They train women groups who are involved in planting of fruits and vegetables particularly along the lakeshore in Winam Division. They also train local farmers on better ways of improving crop yields, quality and nutritional value. IDCCS put emphasis on landscape horticulture which includes production, marketing and maintenance of landscape plants and horticulture (the production and marketing of vegetables). Locals are trained on activities in nurseries ranging from preparing seeds and cutting to growing fully mature plants. These are often sold or transferred to market gardens. Horticulture is encouraged among peasant farmers because it enables them to cultivate a variety of crops on small scale around their dwellings to take care of their home food supply needs and sell surplus to meet their financial needs.
Marketing of agricultural products is a very challenging but important process to the farmers. IDCCS thus train local farmers on value addition for their farm products before they take them to the market for sale. Value addition is important to agricultural products because apart from proper packaging for sale, it adds value to some products so that they can fetch high prices in the market. It also takes care of quality, taste and nutrients. Value addition to food products has assumed vital importance due to diversity in socioeconomic conditions, industrial growth and urbanization. It is not merely to satisfy producers by way of higher monetary return but also with better taste and nutrition. Value is added by changing their form, colour and other such methods to increase the shelf life of perishables. IDCCS through agricultural specialists organize workshops and group discussions in Maseno and Winam Divisions where they train the local farmers on various related issues amongst people of various categories to increase level of value addition and improve the quality of value added food products for marketing. By doing this, they have turned some crops from a poor man's subsistence crop to a commercial one. IDCCS is not only interested in putting food on a peasant farmer's table but also money in his/her pockets. The study respondents in Rata location of Maseno Division praised IDCCS for training locals on value addition because they can now sell their products in the market more than they used to and this has enabled them to improve their family incomes.
It is important to note that adding value to an otherwise raw product may provide viable entrepreneurial opportunities and get traditional farmers out of poverty. It is because of this reason that IDCCS does not only concentrate its value addition training on agricultural products but intends to cover dairy farming and bee-keeping as well. The IDCCS leaders interviewed admitted that they have not done much in these two areas but added that they have developed a policy and in the near future they would start training local dairy farmers on how they can add value to their milk for sale. They will be trained on how to milk and bottle milk for sale and, churning the milk to produce butter. The farmers will also be trained on simple technology of making yoghurt with many different flavours as well as many types of cream such as whip cream and ice cream. They will also be trained on how to keep bees, how to harvest and put honey in branded containers for sale. This would enable the local farmers market their products with ease and increase their income.
Kisumu District has a total of five hospitals, fourteen health centers, forty seven dispensaries and seven maternity and nursing homes. Winam Division has twenty six health facilities while Maseno has thirteen of them. The table below shows the distribution of health facilities in Winam and Maseno Divisions. For this to be achieved there is need for stakeholders in the health sector to enhance their participation. The enhanced involvement of the private sector and the NGOs, the church in particular, is therefore, a welcome gesture.
A number of respondents interviewed, seventy six per cent (76%) of them, noted that Maseno and Winam Divisions of Kisumu District experience high level of poverty. They argued that the majority of people in the two Divisions lack access to essential health services. As a result, they experience mental and physical health problems which make it harder for them to improve their situations. Some deaths occur due to poverty-related causes with most of them affecting women and children. Poverty related diseases reflect the dynamic relationship between poverty and health. Those living in poverty suffer social isolation because cannot socialize with the rich. The death of a breadwinner, for example, decreases a household's resilience to poverty conditions and causes a dramatic worsening in their situation as they find themselves between a rock and a hard place by the demise of the sole breadwinner. Most respondents averred that health systems were lacking in the study areas and the few present were faced with the problem of increase in mortality burden mainly caused by HIV and AIDS, malaria, tuberculosis, pregnancy related problems, childhood illness and malnutrition, just to mention a few of these problems. Health service delivery in the area is wanting and urgent intervention from the stakeholders is greatly needed. It is as a result of this great need thatthe Government, the ACK and the NGOs are making great efforts to educate the locals on how to deal with ill health conditions. The ACK, for example, has intensified efforts to inform people about HIV and AIDs epidemic and how it can be prevented through abstinence or safe sex practices. The study discovered that the ACK has since its inception in Nyanza region provided preventive and curative health care to communities living in Maseno and Winam divisions. 67 out of 138 community member interviewed indicated that the ACK has initiated a number of development programmes in the area, health inclusive. The table below shows the local people's responses to four major areas they think the Church has done much in terms of development.
It is evident from the table above that the local communities view education and health as two of the major areas where the ACK has done a lot compared to agriculture, water and sanitation with health leading at forty eight point six percent (48.6%) followed by education at twenty seven point five percent (27.5%). This view was corroborated by the Church leaders who 64 out of 67 respondents noted that the Church has done a lot in the provision of education and health care to the communities where they operate. In health, for instance, Maseno Hospital is situated in Maseno division whereas St. Stephens Clinic is in Kisumu City, Winam Division. There are other 50 small mobile clinics run by the Church in the two areas which provide quality services to the communities around. Both the Church leaders and community members interviewed expressed strong sentiments that poverty cannot be alleviated unless people's health is given proper attention because hunger causes weakness and illness, which can be catastrophe to rural folks who rely on their physical strength to work for their survival. The situation is made worse by the death of the earning member of the family (breadwinner). This sentiment was echoed in a discussion group in Maseno Division where members argued that the biggest challenge and source of anxiety among the villagers is the prospect of falling ill. Falling ill is a nightmare to them because most villagers are poor and therefore cannot afford hospital charges. Hence, when they fall ill and cannot get treatment, they lose their ability to work and produce food for their survival.
The study established that the ACK has played a significant role in the provision of health care services for its members and to the communities where it operates regardless of one's faith since its inception in the 1970s. The efforts made by the Church in this area have helped to improve quality of life and members of the community have been able to attend to their daily work. It is also worth noting that although the locals hailed the ACK for this great service, they also complained of high charges, which are sometimes beyond the reach of most vulnerable of groups. This particularly became apparent among respondents in Maseno Division which is rural and members' earnings are very low due to poor marketing strategy and low prices for agricultural products from where their livelihoods depend on. Forty four point seven per cent (44.7%) of the ACK leaders interviewed acknowledged this concern by the locals and noted that it actually affects so many families, who largely depend on low earnings from small scale farming for their survival.
The leaders, however, further argued that it is not the intention of the Church to charge more for their health services but it is due to the high cost of securing drugs and other health related gadgets including workers' salary that force them to raise the cost of their drugs and the fees charged for other services such as consultation and laboratory tests. But they also were quick to counter this by noting that whatever the church charges for health care services offered is still cheaper compared to what other private health institutions charge because theirs is not based on profit-making but on service to humanity. This argument by the church leaders was lent credence by the response of some locals who praised the ACK for their services because they operate in areas where the Government has failed to reach and other private institutions cannot venture into because of the expected loss or less profit. The study established that private health institutions operate only in areas where they could get profit but close shop in areas where the returns were low. It was also noted that even in areas where there were Government health centres or dispensaries, one was not assured of getting better services because they lacked drugs most of the time and staff lacked courtesy in the way they handled patients. Sometimes people have to pay bribes to receive even the so-called "free services" in Government health centres. Those who could not afford bribes or use other corrupt means to gain access to these facilities died before any services were offered or remained alive though God's mercy.
The ACK health sponsored programmes aim at disease prevention and treatment. Mobile health clinics form a common feature in the ACK provision of health services with the help of community resource persons (CHW) supported by various departments such as the youth, mothers Union and Kenya Anglican Men Association. The Church considers provision of health care as a sense of obligation alongside the spiritual duties to address the socio-economic challenges of the communities in order to successfully contribute to the wholeness of life in the midst of pain and despair.
The importance of good health to poor people cannot be overstated. "It is when we have good health that we can work for the money we need to buy food, pay school fees, buy clothes and prepare shambas for planting," remarked a respondent in Maseno. Physical health is vital for the types of livelihoods on which poor people depend and they worry about the prospects of illness or injury which are costly in terms of both lost earnings and medical care. Most respondents identified lack of health care facilities as a major concern in their livelihoods. When illness strikes, getting medical care for poor people across the two communities is out of question due to the long distance to the health care facilities, exorbitant transportation fees and cost of treatment. The provision of health care services to the local communities, especially through mobile clinics is therefore a major relief to the locals albeit the cost involved.
The HIV and AIDS pandemic is one of the most serious health problems facing Kenya today with Kisumu County being no exception. According to the UN-HABITAT, despite Kisumu's rich resource base, it is still one of the poorest cities in Kenya due to food insecurity, growing urban poverty and the high prevalence of HIV (http://www.unhabitat.org). This was particularly of interest to the study because Kisumu City falls within Winam Division which is part of the study area.
The study found out that the ACK has plays a key role in dealing with the HIV and AIDS pandemic in the area. One of the major steps which the ACK taken, according to respondents, is breaking the silence on or about the HIV and AIDS by talking freely to members about it thus reduces its stigma that is still very much present within as well as outside the Church. Stigma and discrimination was identified as a factor that interferes with healing process of persons affected and infected with HIV and AIDS. Furthermore, the ACK's concern with HIV and AIDS was due to the high number of children heading households after the death of their parents due to the pandemic by playing parental role to their siblings. The phenomenon of child headed households is common in the area which is a threat to child development and in turn leading to serious repercussions on poverty alleviation. The ACK's involvement in (pastoral) care and support programmes for persons living with AIDS was recognition of the fact that poverty is not only a cause but an effect of HIV and AIDS pandemic. The victims cannot access adequate clinical care because they are poor. To persons living with HIV and AIDS, the ACK's involvement was timely because in addition to otherbasic necessities they require in life they also need spiritual care. The ACK has identified the following factors as the driving force behind the vulnerability of the youth and married couples: low level of education; wife guardianship; early marriages; rural urban migration; and, wrong attitude towards VCT and the use of condoms
In order to address some of these factors, the ACK conducts education to its members on cultural, social, economic and political issues that contribute to vulnerability so as to reduce the vulnerability to infection of HIV and AIDS. Church leaders interviewed particularly pointed to the following measures being taken by the Church both regionally and internationally to address HIV and AIDs pandemic: i) Promotes and stimulates dialogue within the Church on how to deal with the HIV and AIDS challenges and the stigma; ii) Supports the global HIV and AIDs initiative of the World Council of Churches (WCC) with the establishment of AIDS Coordinators; and, iii) Promotes and supports the introduction of an HIV and AIDS curriculum in Theological Institutions. Over eighty six per cent (86%) of the Church leaders interviewed in Maseno and Winam Divisions were aware of HIV and AIDS pandemic in the area and indicated that the ACK was doing the much it can to address the issue. The study further observed that the ACK is changing in its message moving towards an inclusive theology and starting integrated programmes which address pastoral issues alongside poverty eradication programmes and gender disparity as some of the factors that predispose many people to HIV and AIDS vulnerability. About sixty two per cent ( 62% ) of community members interviewed both in Maseno and Winam Divisions were aware of some activities undertaken by the ACK in addressing the issue and is actually contributing to HIV and AIDs prevention in the areas of the study.
The study revealed that education is one of the most important social institutions that should be used in poverty mitigation process because it reaches the largest segment of the population in any country with the goal of guiding it through a systematic learning process. Poverty alleviation needs the support of livelihood systems and survival skills that can help poor people manage their social, economic and political affairs on their own. The role of education in helping people forge close co-operation with other social sectors in order to improve their standard of living is thus very crucial. Not only is education important in helping people acquire systems and skills for survival in life but it is also key to wealth creation. Education would help children from poor families improve their skills in trade and assure them of monthly income through employment. This would ultimately contribute to their economic well-being and that of their families. More precisely, education would enable children from such families break the poverty circle.
The study established further that there is a very close link between education and well being for households in Maseno and Winam Divisions. Households with people who have attained a minimum qualification of secondary education with some professional training and were working were much better in terms of their well-being in comparison to those households whose members' level of education is extremely low. This was particularly so because those with low levels of education missed out in employment which were well paying. They could only manage to secure hard labour jobs which by their very nature were low paying and cold not assist them much in feeding themselves and sending their children to school. The ability to move into more remunerative off-farm employment, to adopt more productive but more risky and complex agricultural technology, or to make a successful transition to urban livelihood is closely linked to literacy and to some levels of education. Individual responses and group discussions reported that over eighty per cent( 80% ) members of the poor households in Maseno and Winam Divisions had not gone beyond class seven of the old system of education (7:4:2:3) or standard eight of the current system (8:4:4) or had no education at all. Like health care, education is often out of reach for poor families who face formidable barriers of access and cost in trying to send their children to school. Attendance at primary in public schools is supposed to be free but in practice these schools collect forced contributions from parents to supplement their budgets. This is beyond reach to many families which leads to many boys and girls dropping out of school consequently leading a life of thuggariness, prostitution and involvement in many other social ills. In addition, the levels of achievements are also low in terms of standards because of high enrolment due to free primary education.
The study revealed that a large number of poor households (65%) were illiterate and therefore unable to effectively initiate local business development projects. This probably informed their views on the role of education in alleviation of poverty. For instance, some respondents, who were interestingly of low level of education, argued that education given to the children should be able to cater for their diverse needs and provide additional support outside school such as providing them with skills to start local business projects and other survival means. They at the same time noted that the effect of education on poverty alleviation may be slow and less direct although it provides long term benefits to families and the whole community.
Kenya like other third world countries has embarked on poverty alleviation through education. In 2003, when NARC Government took over power from KANU, it declared a universal free primary education (FPE) to all children. This was aimed at providing for the education of poor children. Even long before that period, communities through NGOs and churches had successfully provided for the education of poor children through sponsorships. They combined school education with health care, guidance and counselling services and income generating activities. The ACK is one of those churches that for sometimes now have successfully sponsored schools and provided for the education of poor children in Maseno and Winam divisions of Kisumu County. The two tables below show ACK leaders and community members' responses to the ACK's involvement in education. The questions on the two tables (Table 8 above for Church leaders and Table 9 below for community members) were the same except in Table 9 for community members where four items; education, health, agriculture, and water and sanitation were given.
Respondents were asked to tick one or more areas where they thought the ACK had done a lot in terms of Health had the highest responses of 67(100%) of the leaders' responses with agriculture and water and sanitation having 18(26.8%) and 15(22.4%), respectively. 38 respondents who affirmed the Church's participation in education, representing 27.5 percent of the respondents, excluded schools, colleges and other tertiary education institutions which were started by the Church but were later taken over by the Government. 64(95.5%) out of 67 Church leaders who affirmed the Church's participation in education included all schools, colleges and other tertiary educational institutions started by the Church whether they are still under the church management or not. They argued that even those schools and other educational institutions which were previously managed by the Church but were later taken over by the Government still maintain the tradition of the Church and champion its mission and vision. The ACK is the second church with the largest following in the region after the Catholic Church, and therefore, based on its mandate its participation in education is crucial in poverty alleviation. 76. This is by all standards greater achievement by one church in the region. It also explains the fact that the pursuit of poverty alleviation through education continues to be at the heart of the Church. Furthermore, it reinforces the Church's view that matters of poverty are quite complex and cannot be addressed in isolation as it cuts through many thematic areas including health, education, development, agriculture, among others. Since education is one of the thematic areas where the ACK Church has positively contributed to nation building that translates into better livelihoods for all, suffices to consider ACK's philosophy of education.
The ACK leaders interviewed argued that the ACK's philosophy of education is based on the premise that each person finds identity, meaning and purpose in life through connections to the community, to the natural world and to spiritual values such as compassion and peace. Education with a holistic perspective which the ACK advocates is concerned with the development of every person's intellectual, emotional, social, physical, artistic, creative and spiritual potential that ultimately lead to compassion and peace in a person. It seeks to engage learners in the learning process and encourages personal and collective responsibility. Spirituality is an important component of education as it emphasizes the relationships of all living things to God and stresses the harmony between the inner life and outer life.
The Church leaders further noted that while the term "education' does not appear in the Bible, educational terms including "teach", "teacher", "learn" and "learning" appear several times. Education theologically implies beginning with God. God's original intent for man was to learn how to eke a living through education by conforming, communing and co working with Him (Genesis 1:26-28, 3:8).
God created humankind in His own image, after His likeness and assigned him occupation of and dominion over the earth (Genesis 1:26-28). Humankind in the image of God had mental and moral capacities, but the human was not omniscient and needed to learn so that he might accomplish God's purpose for him. The first education occurred when God communicated to humankind, in the form of a command, which explicitly stated human's purpose on earth; "be fruitful, multiply and fill the earth, and subdue it" (Genesis 1:28). This was the first form of education in the Garden of Eden and which was later on passed to the descendants of Adam, consequently to the entire humankind.
The ultimate purpose of education was to see Jesus Christ formed within humanity so that people could increasingly commune and co-work with God for His glory and for mankind's blessing (Galatians 4:19; Ephesians 4:11-13). It is for this reason that the Christian Church and the ACK in particular, put emphasis on holistic education to the children because it promotes several strategies of survival as communicated by God Himself to humankind in the Garden of Eden. The survival strategies communicated to humankind in the garden included how to get out of poverty. An ACK leader respondent noted that the poorest people are those who, while they were children, were excluded from opportunities that would lead them break out of poverty circle. Similarly, children who are denied the opportunity to get education would be the future victims of the vicious circle of poverty. This is a concern for the family (parents) as well as the Church because God commissioned the family to have jurisdiction over child training and education (Galatians 4:1-2; Ephesians 5:22-6:4).
The Church is thus a teaching institution. God has commissioned the Church to discipline (teach) all nations (Matthew 28:18-20). In addition to each individual's personal spheres of responsibility for which he is accountable to God (Romans 14:12), God has established other spheres of responsibility (authority or jurisdiction) such as the family (Genesis 24-25), the state (Genesis 9:6, Romans 13:1) and the Church (Matthew 18:15-20) to have authority over education. The role of the state in provision of education is particularly important because its primary role is to protect the family and the Church in performing their educational responsibilities (Romans 13:3). Consequently, schools have authority only as the family and the Church delegate that authority to them. Thus, the Bible (Both Old and New Testaments) are the framework for all true education (Romans 17 :17).
The ACK recognizes the fact that children have needs that surpass learning standard curriculum concepts such as reading and writing. So for the poorest, meeting these other needs are critical, if they are to succeed in the school system. For instance, there are basic needs of food, health care, shelter and clothing that should be dealt with first. Education is thus hampered by health issues such as malnutrition, either because they simply do not get enough food or because their diet is not balanced enough to provide all the essential nutrients. Hungry and malnourished children cannot concentrate, and are more prone to different diseases. Working together with the Government of Kenya, the communities and other partners, the ACK considers issues in education system to help in alleviating poverty.
Water is one of the greatest necessities of human life. A clean supply of water is necessary for life and health in the society. According to the indicators set by UN-HABITAT water should be available at any quantity of at least 20 litres per person per day (Mugo, 2004). However, many homesteads in rural areas do not have access to clean, safe drinking water. Proper sanitation facilities are also rare, particularly in slum dwellings in towns and in rural areas. Access to clean drinking water and basic sanitation facilities could transform the lives of the poorest families in the world. It was for this reason that the United Nations (UN) Millennium Summit 2000, and the World Summit on Sustainable Development (SSD) 2002 launched 21 st Century with a challenge and a promise to reduce by half the proportion of people who are unable to reach or afford safe drinking water by 2015. The safe, drinking water campaign is also part of the UN Millennium Development Goals (MDGS) for poverty eradication in the 21 st century (Khosla, 2003).
Despite Kisumu District being surrounded by Lake Victoria -the largest fresh water lake in Africa, many households in Maseno and Winam Divisions do not have access to clean, safe drinking water and lack proper sanitation facilities. While various efforts have been made by local and national governments, international NGOs and church organizations the problem still persists. Water-borne diseases such as typhoid, cholera and dysentery contribute to numerous deaths in the regions. The unfolding scenario has made interested parties such as the local and national arms of Government, the NGOs and the Church to redouble, their efforts in the provision of water and sanitation facilities.
The study found out that the ACK is one of the Churches in the region that has taken up the challenge of providing water and sanitation facilities to the local communities. Through IDCCS it provides the necessary assistance by engaging in community mobilization and capacity building in health and agriculture in addition to water and sanitation with a view to alleviating poverty in Maseno and Winam Divisions. In the process, the Church particularly targets women groups for water and sanitation. As the traditional water bearers and custodians of family health, women shoulder a huge burden in coping with the lack of access to sanitation services.
It is the view of the ACK that lack of these facilities coupled with poor hygiene behaviours contribute heavily to poor health and indignities that women and their families suffer. For example, the study established that lack of sanitation facilities has significantly different impacts on women than men. Due to deforestation and the expansion of cultivation in the study area, women and girls mostly in rural areas have to get up early in the morning than they already do to attend to their biological needs. Similar societal pressures for privacy do not put the same onus on men. Some respondents reported case of women and girls having been raped and assaulted when attempting to go out to help themselves in the dark insecure places far from their homes. Sanitation is thus more of a woman's issue though it impacts on both genders but women and girls face the highest burden because traditionally they are in charge of fetching this precious commodity for domestic use. They also walk long distances to go and fetch water, which is time consuming and quite tiresome especially to women who have to attend to the house work. The study found out that most households buy water from vendors, rainwater and unprotected wells exposing them to great risk of contracting water borne diseases.
Although the study observed that the ACK has not done much on the ground in the provision of water and sanitation services, it has an ambitious plan through IDCCS to sink bore holes in all its sponsored schools and buy water tanks for the harvesting of rain water. It also intensifies efforts to maintain high standards of hygiene by training managers of learning institutions and community members on how to make modern pitlatrines for use. The aim is to promote basic health for students and teachers as well as to the local communities to reduce risk of contracting diseases. The study ascertained that lack of safe, drinking water and proper sanitation facilities have led to considerable increase in water related and other easily spread diseases due to poor sanitation such as typhoid, dysentery and cholera leading to severe sickness and deaths, particularly among infants and young children.
The success of any organization dealing with poverty alleviation related issues may be measured in terms of services rendered and the peoples' responses to those services and how they impact on their lives. It is also important to note as reported earlier in the study that poverty is relative in nature, therefore, is not very easy to virtually eradicate but may easily be minimized to a level that may enable the vulnerable groups meet their basic needs in life. The study thus assessed the achievements and challenges facing the ACK's influence on poverty alleviation in Maseno and Winam Divisions of Kisumu District based on the relative nature of poverty, the respondents' views and the researcher's own observations. It was also the assumption of the study that for the ACK to succeed in reducing poverty it must base its interventions on certain principles such as equity and ethics, relevance of intervention activities to the needs of the poor, accessibility, efficiency and sustainability, participation of the communities concerned, and taking into account of gender specificity.
Year 2015
Interventions comprised actions aimed at improving education by sponsoring schools, health through the provision of hospitals and health centres/dispensaries and the intensification of the fight against practices harmful to health, HIV and AIDS, tuberculosis, maternal and child mortality, malnutrition; through immunization, education, environmental health and clean water supply. Poverty can also be improved through better agriculture methods of farming, provision of shelter and employment; through job creation in farming and ACK institutions.
The challenges call for considerable work in view of the lack of the skills required and given the complexity of the problem of poverty. The study particularly noted that the poor perception by the people of the contribution of the interventions to poverty alleviation; the strengthening of the efficiency and/or effectiveness of the ACK in comparison to other bodies; desired results in the context of limited resources; participation of the people themselves; and the low level of education of the vulnerable groups have greatly influenced the church's overall achievements in the fight against poverty.
The role of education in poverty alleviation and in close cooperation with other social sectors is quite crucial. People with at least a basic education are more likely to have access to a range of social services, and to participate more actively in local and national issues. Education empowers individuals by opening up avenues of communication that would otherwise be closed, expanding personal choice and control over one's environment and providing the basis for acquiring many other skills. The study respondents revealed that children from poor families have numerous disadvantages in comparison to their better-off counterparts because they develop negative attitude towards life; being generally emotional and physically deprived. However, education gives them access to information, which trains them how to cope better with work and family responsibilities, and changes the image they have of themselves. The relationship between poverty alleviation and education is thus very clear and cannot be overemphasized. Educated people have higher income earning potential and are able to improve their quality of life. Education is, therefore, very crucial to achieving sustained economic growth and hence sustained poverty alleviation. From the foregoing, there is a strong relationship between ACK implemented programmes in education and which correlated with performance in schools and general literacy levels of the respondents in the study area.
The study findings revealed that the ACK has made major strides in the provision of education in Maseno and Winam divisions of Kisumu District thus aiding in the alleviation of poverty. Maseno High School, one of the most prominent and famous national schools, and Maseno School for the deaf and blind are sponsored by the ACK. These schools stand unique in the study area and attest to the Church's success and commitment in providing education to the citizens. There are several other schools and vocational training colleges sponsored by ACK which have contributed a lot in raising the literacy levels of the local people. Through education, the ACK has empowered, both individuals and groups, by increasing their skills, earning ability and participation in community governance which is a powerful instrument for helping break the poverty circle. Provision of education is thus a success story of the ACK's involvement in development in general by increasing earning potentials of the locals, expanded labour mobility, promoted the health of the households (both parents and children) and reduced fertility and child mortality. For example, households whose heads had university education were found to earn more income than those households whose heads had secondary or below levels of education, which subsequently translated to good life. The co-efficiency of variation in education points to the efforts by ACK.
ii. Challenges It is important, however, to note on the outset that a large number of schools in Pre-independence Kenya were established by the churches and missionary societies. However, at post-independence, some of the schools were handed over, taken over or acquiesced to the Government of Kenya by the respective churches and Church related organizations. As a result, the Government and some local communities have been wrestling the Church out of the sponsored schools and the property rights of churches have been ignored as the government seeks to control the education system. For example, the Church has been marginalized in the management of such schools. This has discouraged the participation of the Church in the management of such schools, as they would have wished because they are regarded with contempt. The ACK is no exception to this as it pauses a serious challenge in its provision of education to the communities.
The other critical challenge that the Church faces in its attempt to provide education is lack of resources, both in terms of funds and human resources. The Church depends on some donor aids to finance its schools, yet some of these aids are limited and not reliable. Sometimes, students admitted in the Church schools come from poor families and fail to pay school fees on schedule. This adversely affects the management of these schools because in the absence of donor funding they depend on school fees collected to run the schools. The ACK thus faces a multiple of challenges caused by lack of resources as it cannot employ enough and qualified teachers and expand physical infrastructure for the ever increasing number of student population.
It is important to mention is the conflict of interest in the management of schools sponsored by the ACK. The study established that the Church nominates some members to sit in the Board of Governance (BOG) or sometimes appoint the chairman of the board. However, the Church sometimes nominates ineffective representation to the BOG who on several occasions do not attend the meetings or have not grasped education policies, which result in poor management of such schools.
The sacred-secular divide also presents another challenge to the Church. The pervasive belief that some parts of humankind's life are not really important to God but anything to do with prayer, Church services and church-based activities among a section of leaders have seriously affected the Church's commitment in the provision of secular education to the young ones. Some ACK leaders interviewed revealed that this feeling among those who have failed to harmonize their thinking of the sacred-secular divide have hindered some Church funding to education projects, arguing that secular aspects of education tend to overshadow the spiritual aspects, which should be the focus of the Church.
The Church recognizes the fact that rural fork depend largely on agriculture for their survival. Thus to alleviate poverty in rural areas there is need to enhance the prestige of the farmer and constantly to show humanity's role as honourable and desirable. To achieve this goal, the ACK through IDCCS Agricultural specialists, hold advocacy seminars for farmers in Maseno and Winam divisions where they instil in the minds of the local farmers the importance of raising family income through agriculture. They train the farmers how to improve farm yields through better methods of farming and how to market their products and fetch good prices on the market through value addition. This approach by the Church has encouraged the youth, many of whom are school leavers and are unemployed, to embrace farming as an occupation. The local farmers and the youth who have embraced farming and now consider it honourable and desirable have been able to raise their families' food security and income. Though modestly, the ACK has been able to contribute to poverty reduction in the area because those unemployed now engage in full time farming and improve their products for marketing thereby earning good income. It is, therefore, outright to conclude that the co-efficient of variations in agriculture has lead to tremendous development changes in Winam and Maseno Divisions due to interventions by ACK. Through the agricultural programmes, poverty reduction has taken place despite Kisumu District still being rated at 48.9% in poverty rates in 2010.
ii. Challenges Poor rural access roads and other key physical infrastructure leading to high transportation costs have impeded IDCCS officers moving around the villages to advice farmers and also hold trainings on better methods of farming. In addition, lack of qualified agricultural officers employed by the Church has meant reduced effectiveness of extension services to the farmers in the study regions. Inadequate researchextension-farmer linkages to facilitate demand-driven research and increased use of costly inputs such as seeds, pesticides and fertilizers are high for poor farmers. Such high costs and inadequate financial and human resource continues to constrain ACK's participation in agriculture.
Perhaps one of the most fundamental areas where the ACK has made a mark in its effort against poverty alleviation in Maseno and Winam divisions of Kisumu District is health. The Church regards good health as constituting the physical, mental and social well being of people and its achievements is critical in enhancing the fight against poverty. The study revealed that the Church since its inception has and continues to play a major role in the provision of health care services to residents of the two study areas. Community members interviewed commended the Church for its good health service programmes which they noted have helped to improve the local people's standard of living.
Through preventive curative services such as immunization, primary health care, treatment and through proper nutritional tips, the ACK has been able to assist the Government in controlling water borne diseases; such as cholera, typhoid and amoeba; reduced child mortality rate, new HIV and AIDS infections, and new deaths in general. On HIV and AIDS, for example, it was revealed that the church has changed its message from an earlier one which viewed people living with the pandemic as sinful because of its association with sex to a more inclusive theology and starting integrated programmes which address pastoral issues alongside poverty eradication programmes and gender disparity as some of the factors that drive people to HIV and AIDS vulnerability. To this end, the Church has come up with a range of interventions that include preventive therapy, impact mitigation, and lobby and advocacy. Of special importance are voluntary counselling and testing centres, strengthening the coping strategies at household and community levels.
Year 2015 ( A )As a result of the ACK increased efforts in the provision of quality health care in the study area, there has been a remarkable change on the socio-economic potentiality of the local people. Ill health which used to reduce people's potentiality in farming, education and engaging in other income generating activities have been checked leading to an overall improvement in the standards of living. The health sector also exhibited a growth and thus a co-efficient of variations in reduction of child mortality and improvement in maternal health care could be attributed to the health programmes implemented by the ACK in the study area.
ii. Challenges
The study found out that the main source of funding for the ACK health services when it started health ministry included the following:i) Finance and in-kind donations from sister churches abroad; ii) Donated drugs, medical supplies and equipments; and, iii) User fees -fees charged to patients who sought treatment at the ACK health facilities. The situation is, however, different today as the ACK relies heavily on revenue generated from patient fees, which the Church leaders' respondents attributed to be about eighty percent (80%) financing of the recurrent expenditure. This is posing a sustainability challenge to the Church's health care services because revenue generated from patients is on downward trend due to poverty and decline in patient numbers as a result of competition from the government and other private health institutions. Donations from other bodies have also become quite irregular and in most cases designated to capital development, provision of equipments or special programmes like the HIV and AIDS. The Government grants that used to be given to churches are no longer in existence. The Government support, if any, tends to be in the form of medical supplies such as vaccines, TB drugs and ARVs but in limited quantities.
As a result of the dwindling financial resources, there is no staff motivation and the Church cannot attract specialized staffs that have essential competence and skills in health management and governance. Financial sustainability has thus become a major challenge to the ACK, with the situation being further complicated by high costs of healthcare inputs. This has ultimately minimized the ACK's policies and focus on affordable and accessible primary health services for the poor majority of Maseno and Winam division residents.
It is, however, important to note that the relationship between poverty and health is quite complex and is a major challenge to all those who want services and the service providers as well. Many factors play into this web including low educational levels and awareness of needed medical care, environmental conditions, financial barriers in accessing health services and a lack of resource necessary to maintain good health status.
Lack of financial means and health insurance by the residents to pay for health care services provided further worsens the ACK's ability to provide health care to the local people as its financial resources are limited and depends on revenue from paid services to continue with the work.
Employment serves as a very good link between growth and poverty reduction because it is the direct source of income to a household. Job creation contributes significantly to the objective of poverty alleviation in situations where people have low income or are unemployed. The ACK has made a significant contribution in the area of employment to the people of Maseno and Winam divisions of Kisumu District since the time of its inception. The Church has and continues to provide employment opportunities in many of the schools it sponsors, health centres and dispensaries and in the Church itself. People of varied professions such as clerks, accountants and administrators not to mention the clergy have been employed by the Church to perform various duties to enable it carry out its mandate of offering services to the community. The direct income these people receive in form of salary is a great boost to the areas' economy because some employees of the Church institutions have invested in other business ventures where they have also employed other people to earn a living.
Through IDCCS, the Church has increased employment opportunities in the offices and small farm sector. For example, IDCCS has a team leader, several programme managers and area co-coordinators, financial manager and account assistants. These positions have attracted young and educated members of the church, and priorities are given to the members of the local communities. IDCCS has also helped the local farmers to improve their crop yields by conducting training in better methods of farming and value addition for better marketing of farm products. This has encouraged small-scale farmers to redouble their efforts in farming and very many young educated unemployed have joined farming because it now pays and is a better alternative to formal employment. IDCCS has proved that increased work opportunities can be provided in this section through self-employment. The variations which are notable in the two divisions due to job creation by the ACK are quite visible. The income generation programmes initiated by the Church have provided many young people with employment and created many other opportunities for self-employment in Winam and Maseno Divisions. These variations in -Year 2015 ( A )
employment could also be accredited to efforts by the ACK.
ii. Challenges Just as in health, education and agriculture a number of limitations impinge on employment to the ACK. First, there is the problem of limited financial resources. Because of this, the Church cannot employ more people as its social service, specifically services aimed at poverty alleviation, must compete with its spiritual service. This is a great challenge to the ACK as it finds itself at the cross-roads; whether to employ more Church ministers to promote spiritual growth of the Church or to employ more specialists in education, health, agriculture and any other area to improve the people's social welfare and standards of living.
Secondly, it was observed that the ACK may be slow in engaging in development activities because the church leadership believes that some of its clergy involved in social work in one way or another tend to set aside their religious vocation by engaging too much in secular matters, which pause serious danger to the growth of the Church. This was because some Church leaders may be tempted to spend much of their time engaging in secular work instead of sacred duty of spreading the gospel, which is the primary mission of the Church.
Thirdly, the study further noted that very often Church leaders do not receive the necessary support from some pious Church members as well as some Government and political leaders whenever they engage in activities outside their spiritual beliefs because they view them as indulging in secular activities (politics). A good number of Church leaders interviewed reported the above mentioned as some of the major impediments to the Church's efforts in poverty alleviation. As a result, some churches resort to giving lip service to the effect that development is part and parcel of the gospel ministry but do not participate in it fully for fear of their work being sabotaged.
Fourthly, perhaps the greatest opportunity for the creation of new employment opportunities in the small farm sector lies in expansion of cash crop areas which are labour-intensive. Unfortunately, a number of limitations impinge on this and the most important of these is the capital requirement which applies, not only to acquisition of the basic planting material, but also for the working capital that is required to finance and develop them until they come to maturity. This is a challenge both to the farmers and the Church. The farmers cannot afford to acquire the basic planting materials and the Church too cannot afford to employ qualified agricultural specialists to train the local farmers. The above four mentioned including the inadequate land for farming and enough space for carrying out other income generating activities have greatly impinged on the ACK's contribution to employment as a means of combating poverty.
Some of the overarching issues that threaten the ACK's full participation in poverty alleviation in Maseno and Winam divisions of Kisumu District can be grouped into two main categories: those that apply to all technical areas and those specific to each area. Some specific to each area have been looked at in the foregoing discussion (section 4.14.1) above, for example, challenges specific to education, agriculture, health and employment. Discussed below are some of the challenges which the study considered overarching to the Church and cut across all the areas of its operation.
i. Poor Infrastructure Poor infrastructure especially in the transport sector is a major hindrance to the ACK's participation in poverty alleviation. Many roads in rural areas of Maseno division are impassable due to their bad conditions. In some cases the roads are not there or they are badly constructed, just looking like semblance of footpaths, which may not be accessible to all vehicles. One of the major tools that ACK uses to alleviate poverty in rural areas is through advocacy, training and civic education of the locals. However, bad roads hinder movement of IDCCS workers who carry out this work for the Church as they take longer times moving from one village to another thus resulting to time wastage. Vehicle maintenance is also too costly to the Church because of bad conditions of these roads that it uses to reach the communities in need.
ii. Ignorance Ignorance among the local people is another overarching challenge to the Church. The study found out that most people, especially in the rural areas believe that the services they need can only be provided by Government institutions and for free. Hence strong apathy exhibited towards Church Health Centres or Dispensaries in some regions by sick poor. Sometimes they would prefer travelling long distances to access Government Health Centres to attending Church Health Centres in the neighbourhoods. Three reasons were noted as the contributory factors to this apathy: i) First, members of a different faith do not feel comfortable seeking treatment in a health centre or dispensary belonging to another faith because of doctrinal differences. This rekindles the rivalry between the Catholic Church and Protestant Churches. ii) Secondly, most poor sick believe that treatment in Government health institutions are free, but if not free, are cheaper and have qualified health personnel compared to Church health institutions.
Year 2015 ( A )
iii) Thirdly, because of the poor state of most people in rural areas, some believe that they can corrupt their way to get free or cheap services in government health institutions through some small tokens. Since church institutions are known to uphold principles of honesty and integrity such poor and sick rural people would prefer Government health institutions where they can easily corrupt their way to get the so called 'free services". This attitude caused by ignorance has slowed down the ACK's efforts in combating diseases, which is a major drain to the poor household's finances and is a significant contributor to low productivity of labour force in those areas.
iii
The socio-cultural attitudes of the people are another serious overarching challenge in the way of the Church's poverty alleviation efforts. Apart from being ignorant of how to improve their own standards of living, most people in the two divisions are still conservative in their habits. They take pride in their native culture and are not generally receptive to what the Church teaches which they regard to be 'foreign ideas". The extended family system, for example, increases the burden on a few members of the family who might be lucky to have some form of direct income from employment thus reducing their ability to engage in micro-economic investments. Moreover, the ACK's teaching against the unnecessary expenditure on deaths and funerals as a way of tackling poverty has not helped much as some local Christians still value these practices important virtues in their lives. There are also some taboos and customs that prevent the women folk from engaging in income generating activities that could improve their standards of living yet women head majority of homesteads after the death of their husbands.
These socio-cultural attributes acts as impediments on many sectors that may be used to fight poverty. In education, for example, supporting boys' education is preferred to girls because girls' status in the family is regarded as temporary. This increases illiteracy rates among girls who are the greatest suppliers of labour force in rural areas and later become the heads of many households after the death of their husbands. On health, the culture of wife-inheritance among the local communities in spite of the Church's teaching against it has proved to be a major challenge to poverty alleviation. Health workers and the Church blame the spread of HIV and AIDS, which has caused miseries to many families to wife-inheritance and sexual cleansing performed after funerals, burials and initiation ceremonies. AIDS is a great burden to the infected and affected persons because they spend fortunes to manage the disease by buying expensive drugs and food supplements instead of taking care of their other needs.
Another area important considering and cited by some ACKleader's respondents is the ethical dimension. In order to make progress with solving the problem of poverty, it is indispensable to grasp the ethical nature of the whole issue. If the cause of poverty is a moral evil, above and beyond all the physical, structural and cultural causes, the challenges are also of a moral nature just as they are of social, economic and political dimensions. This challenge involves acquiring a better understanding of the phenomena (People's capacity for mutual service), which may be done through well-understood economic forces and also doing away with corruption of every kind.
The huge task the ACK is facing, just like other secular organization, is to foster mutual service and good conduct. Some respondents intimated that greater efficiency in management; greater respect for social justice; and practice of solidarity (preventing corruption, and defending the interests of all), which should be the guiding principle of Church's development programmes were lacking. The study established that some ACK leaders engage in corrupt deals by redirecting funds to unintended purposes for their own benefits. Other instances are simply a case of misuse of funds, for example, spending on seminars and workshops in big hotels whose end results do not have direct benefits to the poor on the ground. Cases of projects being taken to some areas because the leaders happen to come from there were noted to be too common. Nepotism in employment, conflict of interest and sabotage in addition to other malpractices, collectively impede on the ACK's performance on poverty alleviation. Although the Church is generally expected to maintain a high degree of honesty, transparency and accountability in all levels of its operations, this ethical issue was found to want thus putting the Church's record on poverty alleviation at jeopardy.
The attitude and belief that the local people cannot solve their own problems without the outside help was noted to be another overarching challenge to the ACK. The study discovered that some projects started by the ACK collapse immediately it pulls out either because of lack of funds or because of political interference. When the Church ceases to manage the projects and hands them over to the community, in most cases, the community members lack motivation or skills to continue with the work, for instance, repair and maintain the facility if it was a borehole. In order for such projects to be maintained and sustained, the community members must have a sense of 'responsibility' and the necessary skills for the project. This lack of 'ownership' of some projects by community members was noted to come about as a result of the ACK's failure to involve members in some decision making, planning and management at the initial stages of project formation.
vi. Monitoring and Evaluation Monitoring and evaluation was another critical area that was observed to be one of the major overarching challenges to the ACK's participation in poverty alleviation projects and programmes. The obvious reason given by the Church leaders was lack of human and financial resources. However, a close scrutiny of the problem from some respondents' reactions made the study to conclude that those charged with the management of the projects and programmes and the staff view this to be a fact-finding mission by the management. In some cases, project staff and management consider themselves as too busy to evaluate their activities. In others, the people charged with the process do not know the objectives, aims and purposes of monitoring and evaluation thus ending up with retrogressive reports that affect the normal project operations, hence the feeling that it is a fact-finding mission targeting workers for dismissal. It is true that evaluation reports have been used to victimize staff, particularly with the introduction of retrenchment in the public and private sectors. However, this only happens where genuine monitoring and evaluation process does not involve the project team in decisions pertaining to the outcome of the exercise.
This chapter presents results and generates a discussion on various development projects the ACK has embarked on to eradicate poverty in Maseno and Winam divisions of Kisumu County.
It is imperative to note that the ACK initially established as the CPK in the 1970s immediately embarked on serious development activities to empower the local communities in areas of their operations without any form of discrimination based on one's religious or denominational affiliation. The CCS department of the ACK runs a secretariat with programme officers who provide facilitation services and capacity building to community based groups, with a view to empowering them spiritually, socially and economically to improve their wellbeing. As a result, the church has focused its activities on several areas including provision of educational facilities, health care services, training locals on proper methods of farming, water and sanitation as well as job creation to the local communities.
Although the ACK was initially slow in handling HIV and AIDS related issues, the study established that its present move towards an inclusive theology and starting integrated programmes which addressed pastoral issues on people infected and affected by the HIV and AIDS pandemic alongside other causes of poverty in social, economic and political arenas and gender disparity concerns has endeared the ACK to the poor. All the above stated areas of the ACK operations in Maseno and Winam Divisions of Kisumu District are clear proofs of the Church's response to the plight of the poor and a clear manifestation of its contribution to poverty alleviation in the study areas.
It is also important to point out from the foregoing findings and discussions that the ACK has made some progress in its efforts to alleviate poverty and the same time faced several challenges in Maseno and Winam Divisions. Making education available to the community members, providing primary health care, training of small-scale farmers on marketing their products, and creating employment opportunities perhaps are the most outstanding achievements and major contributions of the ACK to poverty alleviation efforts.Some of the major challenges faced by the ACKin the process of carrying out its activities include;lack of support from the people themselves, political interference, corruption, mismanagement of financial and human resources combined with impeding moral, social and cultural issues were found to be real.
V. Summary, Conclusions and Recommendations
The purpose of the study was to investigate and explore how best the ACK and its agencies have responded to poverty situation in Maseno and Winam Divisions of Kisumu District. Specifically, it was to evaluate the ACK's understanding of poverty, its responses, achievements and challenges. The message of holistic development of humankind had of course been on the Christian Church's agenda from the outset when Jesus Christ founded it. However, the issue of poverty became increasingly prominent in the early years of the twenty-first century when poverty became a major world social problem. This scenario forced Christian churches to look for ways and means of tackling it. Meanwhile poverty has persisted inspite of the combined efforts to tackle it from the Government, the Churches and other interested NGOs, and there seem to be more begging questions than answers. Despite this fact, the churches have remained focused and have been the conscience of society in a prophetic way as they reflect through the poor people's situations despite the many challenges they face.
This study has attempted to assess and evaluate the influence of the ACK to poverty alleviation in Maseno and Winam Divisions of Kisumu District. In the background to the study, it had been observed that poverty features prominently in the Kisumu District. This resources and fisheries, yet it is referred to as the 'belt of poverty' with hardcore poverty in the range of fortynine point nine percent (49.9%).
Poverty was noted to have been for long a major concern for the Government of Kenya since independence and various attempts to solve the problem have culminated in a rigorous and orchestrated poverty diagnosis being undertaken to strengthen the design and implementation of poverty reduction policies. In addition, poverty for long has been the focus of attention of many scholars in different fields such as economics, social sciences, history, religion as well as from other groups including politicians, NGOs, and the Church in particular (Obiero Ong'ang 'a, 2004).The interest in poverty has thus been quite diverse because it is a relative condition that cannot be considered in isolation.
The study pointed out from the literature review that the efforts to tackle poverty evolved from being confined to economic aspects of life to integral human development where more emphasis is placed on all aspects of human life including economic, social, political, cultural and spiritual spheres. In essence, poverty alleviation is the sum total of various attempts by humankind to change the physical, mental and social environment with the sole purpose of improving them for better standards of living. The complex, ambiguous and sometimes lack of straight forward interpretation of poverty inherent in its nature as was indicated in the literature review and confirmed by respondents in the study insinuates the fact that its meaning varies overtime as reflected in the way in which the poor are identified. For instance, some poor are identified as those falling within certain income levels and others are measured as those living below some minimum decency standard of living based on items such as shelter, clothing, health, water and education. Thus, poverty can either be defined with a monetary or non-monetary perspective. Whether either one or both perspectives are used to define poverty, the underlying meaning is that it is a deprivation of essential assets and opportunities to which every human being is entitled. That is, the poverty line is understood to mean a minimum standard required by an individual to fulfil his/her basic food and non-food needs.
The study further established that it is this complex and ambiguous meaning of poverty and the identification of who are the poor that the ACK finds meaning and reason to fully engage in poverty alleviation projects and programmes to save humanity. As explored in the theoretical framework, this mandate of the Church to engage in poverty alleviation issues (programmes) is sacred, as opposed to opposition from a section of Christians and politicians, and is entrenched in both the Old and New Testaments of the Bible. This argument is supported by the fact that poverty in the Bible is referred to as a social phenomenon and a scandalous condition that should never exist in the land because it brings disgrace to God's people. Jesus Christ appeared and commissioned the Church's involvement in poverty alleviation when he declared his true ministry to the world as being 'Ministry to the poor' (Matthew 5:3, Luke 6:20).
Jesus' declaration elicited instant negative reactions towards him from the people, which mysteriously led to his total rejection by some people of great means who saw him as a rebel against the corrupt and unjust social systemand wanted to see him killed (Matthew 26:1-2; Luke 22:1-2; . This negative reaction against Jesus by the corrupt group (Chief Priests and Elders) endeared him to those who saw his actions as a salvation to the majority of mankind (the poor), and who later on considered the Christian Church itself as the Church of the poor. Thus, from Christ's action the ACK acquired its social responsibility today, which includes clothing the naked, healing the sick, feeding the hungry and freeing the captives(Matthew 9: 35-37; 14:16-20). This is what informed the ACK's action to save people of Maseno and Winam Divisions from servitude. Furthermore, Jesus' action points out clearly to the inseparability of the gospel and concern for social, economic and political justice for mankind. Moreover, the churches because of their close contact with the peopledo have enormous influence on development and on the efforts to create among the people the desire for development and an awareness of the possibilities for achieving it.
Of particular interest is the study's revelation of Christians' belief that a religious perspective has to be prominent in any dealings with human beings, especially in attempts to improve the quality of human life. This view is not only based on the belief that human beings are created in 'God's image and likeliness'(Genesis 1:26) but also on the sociological view that religion creates a symbolic universe that legitimates earthly structures, thereby giving people the will to live. The Bible thus becomes a point of convergence for the church on matters of social action such as in the case of poverty alleviation. This explains further the ACK's involvement in poverty alleviation programmes amplified in its mission and vision, which is quite explicit in its theology and philosophy of development covered in the background to the study of this thesis.
The study confirmed that poverty is indeed a major issue in Maseno and Winam Divisions of Kisumu County. This was corroborated by respondents' responses to the status of peoples' living standards in the two regions, which they argued fell below the poverty line for most local residents. The general health situation manifesting itself in high mortality rate for infants and adults caused by curable diseases such as cholera and malaria was noted to be common in these regions. The respondents linked the recurrence of these diseases to poverty as it emerged that most households, especially those living in rural areas of Maseno Division and those residing in slums in Winam Division, cannot afford to take precaution by buying sleeping nets to protect themselves from mosquito bites or take their sick ones for treatment due to lack of income.
The same scenario was noticed in the area of education as a number of young boys and girls could not proceed to high school or college because of lack of school fees. The social, economic and political crises have made the lives of the local residents more insecure, leading them to constant risk of destitution. People of either gender are deprived and incapacitated as a result of economic restraints and their inability to earn income, own assets and access health care services, education, clean water and proper shelter makes the situation worse.
Poverty status in Maseno and Winam divisions can thus be summarized by the study as manifesting itself in the following conditions:- Inspite of the aforementioned, the study observed that the ACK since its inception in Kenya in 1970 immediately thereafter embarked on development programmes that were aimed at empowering the local communities in all areas of its jurisdiction. These efforts were aimed at promoting the social, economic and spiritual welfare of the people with a view to promoting and improving their standards of living. The overall objective of these efforts was to assist the local people move away from the poverty circle. The Church emphasizes all aspects of human life in its ministry, and recognizes the fact that the living standards of the poor cannot be effectively raised unless they are assisted technologically, socially, economically and spiritually. As this, it is believed, would give the poor a sense of identity, dignity and rights. It is a fundamental work of the Christian church to fulfil God's purpose in uplifting people's status on earth and to create a just society in which all persons are equal.
The ACK's involvement in poverty alleviation, the study further ascertained, traces its mandate from the Christian gospel ministry which is candidly conveyed in Christ's sermon on the Mount to the crowds about true happiness or blessings (the beatitudes) to the poor, bereaved, humble, merciful, peaceful and persecuted of the world for the Kingdom of heaven belongs to them (Matthew 5:3-10; Luke 6:20-23). This pronouncement of Jesus is corroborated further by his message to the audience in the synagogue at Nazareth after his temptation in the wilderness: "The spirit of the Lord is upon me, Because he has anointed me to preach The gospel to the poor, he has sent me to heal the broken hearted, to preach Deliverance to the captives, and recovering of sight to the blind, to set at Liberty them that are bruised" (Luke 4:18). This message of hope to the poor explains the Christian Church's social mandate in serving humanity. The view is explicitly covered in the theoretical framework of this study, which is based on the Christian theory of human development whose basic goals are to achieve everlasting life in the company of God and Christ in heaven, and to God's will in one's daily life on earth by being responsive to the needs of the underprivileged of society. In the same vein, the ACK leaders argued that the Church's involvement in community affairs, especially in matters pertaining to physical improvement of life is not a privilege but a duty informed in the gospel, which the Church has to perform to fulfil God's plan for humankind. 3 It is also important to note that the ACK's response to Jesus' call on the Christian Church to serve humankind has been bold and open as evidenced in its social ministry. The ACK has been involved in the provision of socio-economic activities in Maseno and Winam Divisions of Kisumu District, which in turn have contributed to the well-being of the local residents. The Church, for example, has been involved in the provision of education, health, improvement of agriculture, water and sanitation services, and the creation of job opportunities. That the Church's active involvement in socio-economic and political development has had great impact on the people's standards of living could be seen in the changed life-style of the residents. The study observed that quite a number of local people who passed through ACK sponsored schools such as Maseno High School now hold senior positions in both the public and private sectors. These people earn good income which they have ploughed back into their communities in form of investments. This in turn has created employment opportunities, which has helped to cushion the local people against the vagaries of poverty and improved their standards of living. On health, the study established that the ACK has been and still continue be actively involved in the provision of preventive and curative health care services and has continued to intensify its efforts in the provision The study further revealed that the ACK through IDCCS sponsors a number of development projects in the region. Through its mission and vision, IDCCS empowers the local residents by promoting sustainable projects and programmes in agriculture, health, water and sanitation. Apart from education and health, IDCCS considers agriculture a very important sector in the fight against poverty because it plays a pivotal role in rural communities' survival. IDCCS agricultural specialists organize seminars and workshops where they train local farmers in plant propagation and cultivation, crop production and crop and plant breeding to increase their farm output for better food security. By doing this, IDCCS has not only helped the peasant farmers to put food on the table but also money in their pockets, which they use to solve other myriad problems such as paying school fees, seeking better treatment and saving for other micro-economic investments. Through collaboration and networking with other partners in evangelization and development, ADS has been able to take development services closer to the people.
It is also of great importance to note that the ACK institutions (education, health and mainstream church offices) and its involvement in the provision of other services in the area of agricultural and water projects have created job opportunities for the local people. A good number of local people have been employed in these Church institutions either as professional teachers, doctors and nurses or as administrators, clerks and secretaries. It should not be forgotten that a good number of locals are also employed as support (subordinate) staff in these institutions. Through its promotion of agriculture, the Church has persuaded unemployed but energetic people to engage in farming. Training local farmers on better methods of farming for quality production and on value addition for marketing and post harvest utilization of the surplus produced has encouraged the unemployed people to engage in farming. Agricultural sector has the major potential for providing the employment opportunities to the huge unemployed local population.
Considering the status of poverty in the study regions, the study wishes to conclude that a lot still needs to be done to make efforts by the ACK and other stakeholders in poverty alleviation be felt by the local communities. The study noted that poverty is still a dominating feature there because the gap between the rich and the poor is getting wider (Oyugi and Ong'ang'a, 2004). While there have been changes for the better because of the efforts by the Church to provide services closer to the people, for many, their situation still grows worse and this leads to a mood of despair.
The study also observed that despite women playing the pivotal role in family, social and economic life, they are the disadvantaged along with their children and are the most vulnerable. This is because poverty has many dimensions -material, social, spiritual and psychological, and it is characterized by above all lack of employment, income and power, which are common features of women and children. Furthermore, the teachings of the churches with their 'spiritualizing' and 'prosperity' gospels, their theologies of 'liberation' and more 'holistic' approaches is varied and often confusing to the members. It was also noted that some ACK leaders fail to encourage Christian action beyond acts of charity and kindness. Nevertheless, the many inspiring works of the churches (as explicitly covered in this study for the ACK) and their agencies in response to poverty, including works of charity, emergency aid, (as they did during post-election violence), welfare services, development projects and programmes, and advocacy project a bright future for the poor. The analysis of the study thus leads to the following conclusions: i) Poverty is multidimensional; ii) Because of its nature, it requires a combined force of the Government, the Christian Church, the NGOs and other stakeholders; iii) Because of the Church's bureaucracy, starting development activities in some regions where there is great demand has been hampered to some degree; iv) As a result of the third observation, the role of the ACK in reaching the poor has been slow and limited to some extent, forcing the poor to depend on their own informal networks for their survival; v) Many households are crumbling due to stress of poverty.
Inspite of the above conclusions, the study further established that the ACK has made an indelible mark in the fight against poverty in the region and continues to do so under its biblical mandate though under strenuous conditions. The general impression the study gained from the field as a whole was that there is a very considerable amount of church activity in response to poverty alleviation, direct and less direct; through the church, its agencies and/or other organizations, and that it ranges widely from charity work to advocacy. Generally, churches because of their close contacts with the people can have immense influence on development and on the efforts to create among the people the will for development and an awareness of the possibilities for achieving it. With the availability of the necessary resources, proper leadership and practical help the Christian churches have a major role to play in poverty alleviation because they have the grass root contact with the most poor in society.
On the basis of challenges discussed in chapter four and the conclusions made hereof, the recommendations below were made on how best the ACK could enhance its involvement and leave an indelible influence on poverty alleviation in Maseno and Winam Divisions of Kisumu District, and by and large, to other parts of the country. These recommendations are based on the objectives of the study and may act as policy guidelines to the other Christian churches as well as the Government, the NGOs and the other stakeholders involved in poverty alleviation projects and programmes, either regionally or nationally.
The first objective was to evaluate the type and nature of the ACK-initiated development programmes in Maseno and Winam Divisions of Kisumu District, which are aimed at addressing poverty issues in the two regions. In order to achieve this particular objective, the study established that the ACK has engaged in several activities including provision of health services, education, water and sanitation, agriculture, and small scale business entrepreneurship. All these activities have created job opportunities to the locals and have improved their life-styles as noted earlier in the discussions. Although laudable, sustainable poverty alleviation will only come with the increased growth of small scale and medium enterprises into big job creators. The ACK needs to come up with a strategy of identifying those in real need to benefit from its programmes. Otherwise the current efforts only benefit the entrepreneurial already well-off and well-connected.
The second objective was to assess whether or not the ACK has the capacity to manage its programmes successfully and professionally. The study found out that the Church is trying its best but lacks enough human and financial resources for postsustainability. On this, the study wishes to recommend that ACK should source for internal and external funding, for instance, should seek financial aid from international donors associated with poverty related issues such as the World Council of Churches (WCC) and the World Bank. This would ensure that the ACK continues to provide the necessary social services in areas where Government institutions are lacking. It would also enable the Church to employ more people thereby creating more employment opportunities for the unemployed population and taking care of the human resource at the same time. Furthermore, it will help the Church to hire more qualified people in specialized areas such as health, education and agriculture. This would in turn ensure improvement in the provision of quality health care, quality education and improvement in agricultural production, in addition to increasing staff motivation.
With regard to the third objective, the study established that the ACK-initiated development programmes and projects have had insignificant influence on the residents' life-styles because poverty is still experienced at forty nine point nine per cent (49.9%).For these programmes to achieve significant levels in people's lives, the study wishes to recommends that the ACK should come up with reliable and suitable policies on monitoring and evaluation to ascertain whether programmers' and projects' objectives have been achieved or not. For instance, the Church should assess the suitability of the programmes and projects in alleviating poverty, the extent to which they are serving the intended beneficiaries, their strengths and weaknesses, their cost-effectiveness and the potential productive directions for the future. This calls for a thorough and comprehensive research by the Church before the projects and programmes are launched because providing relevant information for decision making can help set priorities right; may guide allocation of limited resources, and may facilitate the modification and refinement of projects and programmes structures and activities, for instance, the need for additional personnel and resources. Ultimately, this will lead to proper monitoring and evaluation methods, which will in turn enhance accountability and increase firsthand experience with the projects to note whether they meet the intended objectives. This process should be applicable in all areas of the ACK operations in social service to the communities such as education, health, agriculture, shelter, and water and sanitation. If it hopes to create more impact on poverty alleviation transparency and accountability in monitoring and evaluation devoid of victimization will entail an effort to meet the diverse information interests and expectations of all those who have a stake in the projects including the beneficiaries, managers, staff, donors as well as the public at large.
The ACK leadership should strive for and constantly teach about 'love for our neighbour' in order to solve the ethical dimension of poverty. Love for "our neighbour" demonstrates our awareness of the fact that there is a responsibility from which one cannot give up when faced with one's own limitations or with the enormous duties to be performed out of love for all people. The Church should demonstrate further that love is far more than mere giving; it is cultivated through the work of those who have the courage, competence and honesty to serve others. The pursuit of the common good must be protected, promoted and where necessary, reactivated as a central component of the basic motivations in the thinking and work of all Christians engaged in serving humanity. This would ensure that all people involved, personally or collectively strive for the common good of all, not serving their own personal interests or the interests of their relatives or clans, thus doing away with corruption of any kind and nepotism in the management of poverty alleviation projects and programmes.
In addition, the other critical area which the study considered important and would wish the ACK to revamp to enhance the fight against poverty is capacity building and empowerment of the poor. The study would recommend that the Church should promote capacity building and empowerment both at personal and institutional levels. At personal level, the Church should teach members that work towards self and others' fulfilment is a personal vocation that requires individual commitment for the purpose of liberating humankind from any forms of suffering. This selfawareness will make a person discover the potentiality, dignity and talents one has to rely on, not only to fulfil his/her own needs but also of others as well. This will capture further the development and organizational potentiality and talents in the person. At institutional level, the Church should inform members of the ability to organize people and pass from being individual to an organized group that can work and pull resources together. Institutional capacity building will add more skills to individual capacity building thus leading to a gradual and steady rise in the group's and individual's skills of survival in all spheres of life.
On agriculture, the church should increase support for subsistence farming to take care of food security. Poverty alleviation programmes have traditionally encouraged small farmers to switch to cashcrop farming at the expense of family food security. Small farmers should be trained on how to distribute their resources, for instance, land, labour and time to ensure that family food security is not compromised but reinforced in order to alleviate hunger.
The above recommendations are based on the assumption that prudent management through a sound and appropriate policies, better implementation methods and good governance will create an enabling environment for economic growth leading to employment, high quality service delivery and enhancing access to affordable services that translate into poverty reduction. Generally, the church needs to have a clear input and contribution in poverty alleviation. As it seeks to play a part in shaping the future life of people in Maseno and Winam divisions, it should do it to the advantage of all Kenyan citizens and towards an accountable, responsible and responsive society. It is not enough for the church to see itself as the guardian of the Holy places and to minimize accordingly the role it is expected to play in ensuring a fair and just society. By combining these functions, the church will truly fulfil its vocation and will promote the kind of life in society that will best preserve and guard the environment characterized by openness and truthfulness.
The language of unity is quite strong in the fight against poverty as was noted by the study. To this end, there is need for close co-operation between the ACK, other churches and all Church organizations in the region in their quest to alleviate poverty. This would make the approach more focused and more effective in overcoming poverty.
The fourth objective was concerned with evaluating factors that impede the implementation of poverty alleviation programmes by ACK. The study established that the Church faces a number of challenges including physical infrastructure, ignorance and attitude, gender and age bias aswell as culture. On poor physical infrastructure, the study observed that this may prove to be a tall order to the Church because of the enormous funds required. The ACK, however, should combine forces with the central and local governments and pulls resources together for improvement of rural access roads, and if possible, helps construct permanent sheds in local markets to boost transportation and selling of small scale farm produce. Ease in communication would also ensure close monitoring and evaluation of ACK projects and programmes by the Church leadership and sponsors.
Ignorance and attitudeare some of the serious challenges facing the ACK in its efforts to alleviate poverty in most households. Information obtained from the field indicated that some people have remained in the poverty circle not because of lack of means but because they have resigned to their status of being poor. They have the abilities to engage in some work to earn them income to create a dent in poverty. Thus, the study recommends that before engaging in any projects and programmes, the Church should mount serious civic education to the poor to empower them with the knowledge about the tools and abilities they have at their disposal which they can use to improve their own life status. This will drive away the feeling among the poor that they are poor because they don't own anything and so will remain forever in that state. Civic education and advocacy, if intensified by the Church will erase misplaced idea of development among the poor. Any successful achievement and progress on development depend largely on human attitudes and less on external efforts and resources. Civic education and advocacy will also take care of other social and cultural obstacles faced by the Church in its efforts to alleviate poverty in communities such as its teaching against polygamy, extended family and unnecessary expenditure on deaths and funerals. A new approach 91 Year 2015 ( A )
The Influence of the Anglican Church of Kenya (ACK) Activities on Poverty Alleviation in Maseno and Winam Divisions of kisumu District, Kenya adopted by the Church in advocacy will avoid any antagonism between the Church and community members on these social and cultural issues thus spurring development and improving the people's standards of living.
In addition, the study ascertained that culture has a historical and social aspect which impedes human progress. To solve the problem of socio-cultural impediments to poverty alleviation, especially those related to disease and customs, the ACK should use the same approach by informing people that we come to, a true and full humanity only through culture by cultivating goods and values of nature; that this can only happen if one embraces change in attitude and behaviour.
The other area which the study viewed important for poverty reduction and which should be taken seriously by the ACK, is gender and development.
In the process of data collection in the field, the study discovered the existence of gender and age bias in the way the Church operated was quite an impediment as some youth and women were not willing to support ACK activities because they felt it was biased against them. For instance, in the area of employment it was found out that the Church prefers hiring retirees and mainly men in certain positions, thus denying women and the youth opportunities to engage in income earning employment. For the ACK to succeed and make a mark on poverty alleviation, it should recognize the importance of gender roles in any successful development. The ACK should, therefore, develop a gender policy that removes bias in its operations as much as possible so as to recognize the role of women. However, gender policy should not pretend to address specific views; women's boys' or girls' issue, but should look at the community as a whole. Issues affecting specific groups should be addressed in a comprehensive manner. For instance, lack of pre-and ante-natal facilities in local health centers is a special women's concern and should be treated as such and be included as 'lack of health facilities'. In so doing the Church will be able to address both gender concerns and women's issues that directly impact on the community.
As much as this is done, the ACK should be aware of traditional activities managed along gender lines to avoid any misconception among community members. It is necessary for the Church to be aware of such issues in order to observe and respect the community's cultural values and guiding norms. It is also important for the Church to know the specific gender roles so that new programmes are not introduced to overburden an already overworked group. While it is important to be aware of the socially constructed roles of women and men, the study reckons that responsive gender planning and implementation enhances efficiency in the utilization of resources for sustainable poverty alleviation.
Not at all in contradiction with the above recommendation, has the study recommended further that the ACK should identify specific programmes for women and the youth in order to enhance poverty alleviation. Women and the youth are the most affected groups and the great majority of those in needs, and especially in need of education. Here is where they become marginalized and lose dignity. Above all, cultural changes, the broadest and slowest and consequently, the most serious with negative causes such as wife guardianship, strike strongly at women. Yet, women are flexible in action and work, hence able to adapt to different situations of life. They manage different activities at the same time -cooking, working and taking care of children. Women, especially young ones give an essential contribution to the family by caring for younger brothers, sisters and/or their own children, carry out domestic chores at the same time. These abilities found in women make them strong and suitable agents of poverty alleviation if they are socially, economically and politically empowered. In addition, the Church should empower the youth, by creating a revolving fund where they can get credit to initiate enterprises that can absorb more youth population in employment.
The study further recommends that the ACK should maintain good governance for prosperity. The process of decision making regarding the church's activities in poverty related issues and the process by which these decisions are implemented should be open and above board, and must reflect the wishes of the majority poor. Involving the poor in decision making on matters affecting them will encourage their participation and owning of the programmes initiated. This would take care of the future management of the projects and programmes in case the ACK runs out of funds. If the local community members are involved in the management from decision making and the initial launching, they may feel obligated to source for funds to continue running the project because they feel they own it and would not wait to see it collapse. Good governance promotes greater efficiency in management, greater respect for social justice and will prevent corruption. This will avoid the issue of funds being redirected to unintended purposes by Church leaders and their agents or misuse of funds on unnecessary workshops and seminars in big hotels whose results do not have direct benefits to the poor on the ground. Hence, it would ensure that the church meets the needs of the people while making the best use of resources at their disposal. It would also increase transparency and accountability in the management of funds and decision making, whether decisions made are internal or external. Good governance is an ideal aspect in achieving poverty reduction by an organization.
The discussion on the meaning of poverty and the respondents' views has shown that poverty levels in Maseno and Winam Divisions are high. The respondents reported that over fifty per cent (50%) of the local population live below the poverty line with the majority being found in rural areas.
However, they also acknowledged the fact that there have been some improvements in wellbeing over the last five years: more children going to school, there is improved provision of health services and a larger scope for women's participation in matters of development. This has been made possible courtesy of free primary education, free health care initiated by the Government of Kenya and the increased participation of women due to gender awareness.
While these changes are indeed helping people cope and survive, especially the very poorest in Maseno and Winam Divisions, few people are managing to break free and leave poverty behind. The numbers of poor people in the study areas remain very large, and in some villages are continuing to grow rather than reduce. Many people remain stuck in poverty, eking out a living on small and unproductive farm plots or in precarious daily wage jobs that pay very poorly. Lack of employment in farming and fishing forces many people to migrate to urban areas to look for jobs. In some villages, population pressure has brought environmental problems and caused landholdings to be subdivided into smaller and smaller plots. Schools and health centres are understaffed and poorly equipped. Poverty to many respondents was noted to be lack of assets, powerlessness in the face of exploitation and abuse, deepening indebtedness, seasonal risks, dependence on dwindling and degraded natural resources, poor infrastructure, and lack of harmony in the family. Thus, the social, economic and political crises have made the lives of many local people more insecure, leaving the residents at constant risk of destitution.
Most people in Maseno and Winam Divisions have therefore become vulnerable because they lack key assets and capabilities that could make them turn around their lives. People of either gender are deprived and incapacitated as a result of economic restraints, that is, inability to earn income, to consume, have assets, inadequate access to health care, education, clean water, nutrition and proper shelter. Political limitations; including inadequate awareness of human rights, a voice to public policies, and violation of basic freedom increase the degree of vulnerability experienced by the residents of Maseno and Winam divisions thus increasing the rate of poverty. This chapter has given a lucid summary of the purpose, findings, conclusions and recommendations of the study on what the ACK can do to create a dent in poverty and suitable areas for further research. Looking back at the study, it can be noted that poverty is still a dominating feature in the areas studied in spite of the Church's long history of involvement in its mitigation. However, it is the hope of this study that focusing on the above recommendations and implementing them in development policy on poverty alleviation, both regionally and nationally, will enhance the ACK and its agencies' impact on poverty alleviation. Hence, this study undertakes to note some four fundamental keys to overcoming poverty: i) A changed relationship with the poor, communities and organizations, acknowledging and respecting their strengths, sharing with them in decisionmaking and providing them with equal opportunities to resolve their own problems; ii) Promoting good governance on behalf of the poor, based on their economic, social and cultural rights will increase the locals' participation in the fight against poverty; iii) Reforming economic systems with a better distribution of wealth and more equal opportunities for everyone to earn a living; and, iv) Encouraging joint operations between the Governments, the Church, the NGO's and all other stakeholders interested in improving human life may generally make the fight against poverty a success. It is the assumption of the study that if the above mentioned fundamental keys are implemented in entirety, the participation of the poor in improving their own suffering will be increased and the other parties will be encouraged further to join the war against poverty and the whole situation will improve for the benefits of the locals, the Church and the entire country. Overall, the results of this study suggest two main messages: First, the focus of poverty alleviation, whether by the Government, the Christian Church or the NGOs needs to be shifted from the possible effects of interventions on the poor to the relationship between interventions and poverty. The shift in focus should mitigate the debate on whether development strategies should rely more on pro-interventions or pro-poor policies. This is because strategies that do not take into account the relationship between poverty and interventions will likely lead to disappointing results: poverty will not decline without interventions, but interventions will be difficult to achieve unless the constraints affecting the poor are also addressed. The strategies should take into account bi-directional relations.
Second, considering poverty and interventions as part of the same problem suggests that the biggest plan to interventions, and hence to poverty reduction, is likely to result from policies that not only promote intervention, but also exert an independent, direct influence on poverty-hence reducing the effect of poverty on interventions.
Year 2015
The Influence of the Anglican Church of Kenya the role of the ACK on behaviour change and the medium used to convey the message. This would help individual and communities select and practice behaviour change that will positively impact on their all spheres of life. It would also highlight the challenges involved in delivering message of change by identifying both positive and negative aspects of culture in relation to change for better life. iv) A further research on ACK and gender, if carried out, could highlight the Church's position on the role of women in poverty alleviation. A great majority of those in need and especially in need of education, both at local and global levels, are women. Furthermore, most research carried out show that women are more suitable to changing society than men and yet they are the most disadvantaged in terms of development.
Compiling this work has not been easy since a number of different and sometimes unrelated events came into play that attempted to distract my attention from the study. However, several individuals and groups deserve to be mentioned for their valuable contributions that made me to achieve the set objectives.
First and foremost, I am grateful to my supervisors, Matthew M. Theuri, PhD, and Peter Cheggeh Mungai, PhD, for their patience, care, invaluable guidance and close supervision. I am particularly indebted to them, for their probing and challenging comments and suggestions, which were very useful in the final production of this thesis. The supervisors' guidance in the field and the encounter with various groups within the study area contributed greatly to the formulation of the questionnaire.






| Global Journal of Human Social Science - |
| © 2015 Global Journals Inc. (US) |
| 2 Response | Frequency | Percentage |
| Yes | 134 | 97.1 |
| No | 4 | 2.9 |
| Total | 138 | 100.0 |
| Source: Field Data (2008) | ||
| Poverty Percentage | Frequency | Percentage |
| Less than 50% | 0 | 0.0 |
| 50% | 6 | 9.0 |
| Over 50% | 61 | 91.0 |
| Total | 67 | 100.0 |
| Source: Field Data (2008) |
| Poverty Percentage | Frequency | Percentage |
| Valid less than 50% | 0 | 0.0 |
| 50% | 13 | 9.4 |
| Over 50% | 125 | 90.6 |
| Total | 138 | 100.0 |
| Source: Field Data (2008) |
| Region | Name of regional organization | ACK DIOCESE | ||
| Coast | Pwani CCS | Taita Taveta and Mombasa | ||
| Nairobi / Kajiado | Naika CCS | Nairobi, Kajiado and All | ||
| Saints | ||||
| Nakuru | Nakuru Region Inter-Diocesan CCS | Nakuru and Nyahururu | ||
| Nyanza | Inter-Diocesan Christian Community Services Ltd. | Maseno South, Maseno West, | ||
| Southern Nyanza, Bondo | ||||
| Eldoret | Eldoret Region Inter-Diocesan Christian Community | Eldoret, Kitale | ||
| Services | ||||
| Western | Western Christian Community Services | Nambale, | Mumias, | Katakwa, |
| Butere, Bungoma and Maseno | ||||
| North. | ||||
| Ukamba Christian Community Services | Machakos, Kitui | |||
| Southern Eastern | ||||
| Mt. Kenya East | Christian Community Services of Mt. Kenya East | Kirinyaga, Embu, Meru, Mbeere | ||
| Mt. Kenya | Christian Community Services of Mt. Kenya Region | Mt. Kenya South, Mt. Kenya | ||
| Central, Mt. Kenya West, Thika | ||||
| Source: Inter-Diocesan Christian Community Services Limited (2008). | ||||
| Division | Hospital | Health Centres | Dispensaries | Maternity & Nursing | Total |
| homes | |||||
| Winam | 3 | 5 | 13 | 5 | 26 |
| Maseno | 1 | 3 | 9 | 0 | 13 |
| Source: Kisumu District Development Plan, 1997 -2001 | |||||
| Kisumu District hosts Kisumu City which has | |||||
| been declared a | |||||
| Activity Areas | Frequency | Percentage |
| Education | 38 | 27.5 |
| Health | 67 | 48.6 |
| Agriculture | 18 | 13.0 |
| Water and Sanitation | 15 | 10.9 |
| Total | 138 | 100.0 |
| Participation in Education | ||
| Response | Frequency | Percentage |
| Yes | 64 | 95.5 |
| No | 3 | 4.5 |
| Total | 67 | 100.0 |
| Source: Field Data (2008) | ||
| Item | Frequency | Percentage | |
| Education | 38 | 27.5 | |
| Health | 67 | 48.6 | |
| Agriculture | 18 | 13.0 | |
| Water | & | 15 | 10.9 |
| Sanitation | |||
| Total | 138 | 100.0 | |
| Data: Source: Field (2008) | |||
| provision of services. | |||
| Division | Primary | Secondary | Business College | Village Polytechnic |
| Maseno Division | 16 | 10 | 0 | 1 |
| Winam Division | 30 | 17 | 1 | 1 |
| Total | 46 | 27 | 1 | 2 |
| Year 2015 |
| ( A ) |
| Global Journal of Human Social Science - |
| © 2015 Global Journals Inc. (US) |
| v) _____________________________________________________________________ No | ||
| Volume XV Issue V Version I 100 Global Journal of Human Social Science -( A ) Year 2015 | 2. i) b) Lack of If yes, roughly what percentage of your people is affected by poverty? financial resource Lack of personnel / expertise Lack of support from leaders/community Cultural practices Education Health services Agriculture Water and sanitation Provision of shelter Job creation Financing Small Scale Business Enterprise Provision of Spiritual Needs Support to Disadvantage Members of Society c) Suggest ways in which ACK initiated projects can be made more beneficiary/effective in improving your Poor policies Others (Specify) community needs? i) ____________________________________________________________________ ii) ____________________________________________________________________ iii) ____________________________________________________________________ iv) ____________________________________________________________________ 4. Background Information a) Informant No b) Group no. _________________________________________ (if group move to J). . ________________________________________________________ c) Division __________________________________________________________ d) Gender (Male / Female) ______________________________________________ e) Age _____________________________________________________________ f) Level of education __________________________________________________ g) Occupation (i.e. teacher, farmer, doctor, etc) _____________________________ h) Average monthly income Kshs (i) Monthly) _________________________ (ii) Yearly ___________________________ i) Denomination _______________________________________________________ j) Is your area affected by poverty? (Tick One) Yes No k) If yes, roughly what percentage of your people is affected by poverty? Less than 50% 50% Over 50% L) What are some of the indicators of poverty in your area? i) _____________________________ ii)______________________________ iii)____________________________ iv)______________________________ v)____________________________ vi) Others (Specify)________________ ___________________________________________________ h) Provision of spiritual needs ______________________________________________ i) Creation of jobs _______________________________________________________ j) Others (Specify) (i) ____________________________________________________ (ii) ____________________________________________________ (iii) ____________________________________________________ a) Programme Financial Resources Personnel / Expertise Ability to monitor/evaluate programmes Education Health Services Agriculture Water and sanitation Provision of shelter Financing small scale business enterprises Provision of spiritual needs Support to disadvantaged members of community. b) How often does the ACK monitor/evaluate its initiated development programmes / projects? (Tick where appropriate) INITIALLY ON-GOING END Programme Very Often Rarely Never Very Often Rarely Never Very Often Rarely Never Education Health Services Agriculture Water & Sanitation Provision of shelter Job Creation Financing small scale business (i) Education Yes No ii) ___________________________________________________________________ iii) ____________________________________________________________________ iv) ____________________________________________________________________ v) _________________________________________________________________ vi) __________________________________________________________________ vii) Others (Specify) ___________________________________________________ b) Lack of financial resources Lack of personnel / expertise Lack of support from leaders/ community Cultural practices Poor policies Others (Specify) Education Health services Agriculture Water & sanitation Provision of shelter Job creation Financing small scale business enterprises Provision of spiritual needs Support to disadvan-taged members of community c) and Winam divisions? i) ____________________________________________________________________ ii) ____________________________________________________________________ iii) ____________________________________________________________________ iv) ____________________________________________________________________ 4. Background Information a) Informant No. ______________________________________________________ b) Division _____________________________________________________________ Less than 50% 50% Over 50% j) What are some of the indicators of poverty in your area? QuestionnaireII:(ii) _____________________________________________________________________________________________ iii) Does ACK have a development wing Yes (ii) Health Services a) _____________________________ b) ___________________________ No (iii) Agriculture c) ____________________________ d) ___________________________ iv) If yes, describe it___________________________________________________________________________ d) Water and sanitation ____________________________ e) Support to disadvantages members of community __________________________ f) Financing small scale businesses enterprises _______________________________ g) Shelter ______________________________________________________________ 3. i) ____________________________________________________________________ c) Agriculture ___________________________________ (viii) Spiritual needs b) Health services ________________________________ (vii) Disadvantage members of community a) Education _____________________________________ (vi) Small scale business enterprises v) In which of the following areas has the ACK initiated development programmes/projects? (v) Shelter _________________________________________ (iv) Water and sanitation e) ____________________________ | Volume XV Issue V Version I Global Journal of Human Social Science 101 ( A ) Year 2015 |
| enterprises c) Gender (Male / Female) ________________________________________________ | ||
| Provision d) Age ______________________________________________________________ of spiritual needs e) Level of education ___________________________________________________ Support f) Position in ACK _____________________________________________________ disadvantaged members of g) How long have you been in this position? _________________________________ | ||
| community | ||
| © 2015 Global Journals Inc. (US) |
My thanks also go to members of staff of the Department of Philosophy, History and Religion their support, inspiration and encouragement throughout the research period. Many of them unknowingly became unpaid Research Assistants and their views, suggestions and recommendations strengthened the theoretical framework.
I am greatly indebted to libraries at Egerton University, University of Nairobi, Maseno University and Kenyatta University which provided me with secondary sources. To their staff, I say thank you.
I must, indeed, express my most sincere and special gratitude to the enumerators who assisted me to administer questionnaires, the local community members for their willingness to give information and the ACK leaders approached for their co-operation. Special thanks go to Phillip Ombidi who provided valuable information on IDCCS Ltd and arranging for group discussions.
My study would not have been possible without the support of Egerton University and the Graduate School for advancing me financial and material resources for research. Finally, and not merely out of respect for an admirable custom, I wish to express my sincere appreciation to my family for their invaluable support and encouragement during this period of study.
Religion and Culture as Factors in the Development of Africa. Quest for Abundant Life in Africa, M Getui, M Theuri (ed.) (Nairobi
A Newsletter for Churches Participation in Commununity Life. The Baobab 1971. (2) .
Alternative Strategies for Development: A Clarion Call. Wajibu; Journal of Religious Religious Concern 1988. (4) p. .
Theology of Hope or Hope for Theology. Voices from The Third World; Search for New Dimensions, (Tiruvalla
Populorum Progruessio. The Gospel of peace, Catholic Special teaching Since Pope John, Gremillion Joseph (ed.) (New York
The Food Crisis in Africa. Theology of Reconstruction: Explanatory Essays, Mary N Getui, Emmanuel A Obeng (ed.) 1999.
The Relationship Between Christianity, Education, Culture and Religion in Kenya Since Independence. Journal of Research on Humanities and SocialSciences 2013. 2013. 3 (16) .
Religion and Society. A Journal of Theological Teachers 1988. (2) .
Christianity, Poverty and Wealth;The Findings of Project 21. Geneva: World Council of Churches 2003.
The Role of the Church. Wajibu; Journal of Social and Religious Concerns 3 (4) .